Analog Devices / Maxim Integrated MAX17598/99 Current-Mode PWM Controllers
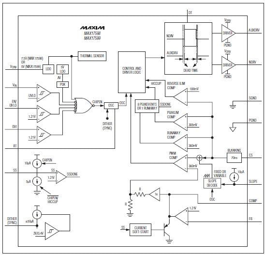
Analog Devices MAX17598/99 Current-Mode PWM Controllers contain all the control circuitry required to design wide-input isolated/non-isolated forward-converter industrial power supplies. MAX17598 is designed for universal input (rectified 85VAC to 265VAC) or telecom (-36VDC to -72VDC) power supplies. MAX17599 is optimized for low-voltage industrial supplies (4.5VDC to 30VDC). These ADI Integrated devices include an AUX driver that drives an auxiliary MOSFET (clamp switch) that helps implement the active-clamp transformer reset topology for forward converters. Such a reset topology has several advantages, including reduced voltage stress on the switches, transformer size reduction due to larger allowable flux swing, and improved efficiency due to the elimination of dissipative snubber circuitry. Programmable dead time between the AUX and main driver in the Analog Devices MAX17598/99 Current-Mode PWM Controllers allows for zero voltage switching (ZVS).Features
- Active-clamp peak-current-mode forward PWM controller
- 20µA Startup current in UVLO
- Programmable input undervoltage lockout
- Programmable input overvoltage protection
- Programmable 100kHz to 1MHz switching frequency
- Switching frequency synchronization up to 1.2MHz
- Programmable frequency dithering for low EMI spread-spectrum operation
- Programmable dead time
- Adjustable soft-start
- Programmable slope compensation
- Fast cycle-by-cycle peak-current-limit 40ns typical propagation delay
- 70ns Internal leading-edge current-sense blanking
- Hiccup-mode-output short-circuit protection
- Soft-stop for well-controlled clamp capacitor discharge
- Negative current limit to limit clamp-switch clamp capacitor and transformer reverse current
Applications
- Industrial power supplies
- Isolated battery chargers
- Servers and embedded computing
- Telecom and datacom power supplies
Block Diagram
公開: 2013-01-10
| 更新済み: 2023-04-13
