Analog Devices / Maxim Integrated MAX17630同期降圧型DC-DCコンバータ
Maxim MAX17630高効率・同期降圧型DC-DCコンバータは、4.5V~36Vの入力電圧範囲の統合MOSFET動作が特徴です。これらのコンバータは、産業用制御、基地局、汎用ポイントオブロードなどの電源アプリケーションに最適です。MAX17630は、ピーク電流モード制御アーキテクチャを活用して設計されています。このデバイスは、強制パルス幅変調(PWM)、パルス周波数変調(PFM)、または不連続導通モード(DCM)での動作が可能で、フル負荷および軽負荷条件の下で高い効率性を実現できます。特徴
- 全セラミックコンデンサ(コンパクトなレイアウト用)
- 幅広い4.5V~36V電圧入力
- 0.9V〜最大90%のVINの可変出力電圧範囲
- 全温度範囲で最大1Aを供給
- 外部クロック同期によって調整可能な周波数400kHz~2.2MHz
- 16ピン、3mm x 3mm、TQFNパッケージでご用意あり
- 2.8µAシャットダウン電流
- ヒカップモード過負荷保護
- プリバイアスされた出力電圧による調整可能な単調スタートアップ
- RESETを使用した内蔵出力電圧監視
- プログラマブルEN/UVLOスレショルド
- 過熱保護
- 動作温度範囲:-40°C~+150°C
アプリケーション
- 産業制御用電源
- 汎用POL
- 分散電源安定化
- 基地局電源
- ウォール変圧器調整
- 高電圧シングルボード・システム
ブロック図
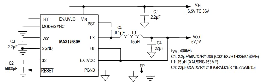
アプリケーション回路
公開: 2019-09-16
| 更新済み: 2023-04-22
