Analog Devices MAX17643降圧型DC/DCコンバータは、ピーク電流モード制御アーキテクチャが特徴で、固定周波数強制PWMモードで動作します。MAX17643の電流制限設定によって、コンバータは最大2Aまでの負荷電流ピークを供給できます。これらの機能によってMAX17643は、最小限の出力電圧ドループで通信モジュールといったパルス負荷アプリケーションをサポートできます。
ADI MAX17643は、低最小オン時間を達成しており、高スイッチング周波数および12ピン(3mm x 3mm)TDFNパッケージのさらなる小型ソリューションサイズを実現しています。
特徴
- 外付け部品数と総コストを削減
- ショットキー不要の同期整流動作
- 内部補償によって任意の出力電圧に対応
- 全セラミックコンデンサ、小型レイアウト
- DC/DCレギュレータの在庫数を削減
- 広い4.5V~60V入力電圧
- 0.9V~(0.9 × VIN)出力の間で調整可能
- 最大2Aピーク負荷電流
- 外部同期を備えた可変スイッチング周波数: 400kHz~2.2MHz
- 消費電力を低減
- 91.6%のピーク効率
- 補助ブートストラップLDOによって効率の向上を実現
- 4.65µAシャットダウン電流
- 過酷な産業環境で信頼性の高い動作
- ヒカップモード過負荷保護
- 調整可能ソフトスタート
- RESETを使用した内蔵出力電圧監視
- プログラマブルEN/UVLOスレッショルド
- プリバイアス負荷への単調起動
- 過熱保護
- -40°C~+125°Cワイド工業・周囲動作温度範囲/-40°C~+150°C接合部温度範囲
- CISPR22(EN55022)Class B伝導および放射放出に準拠
アプリケーション
- 産業制御用電源
- 汎用POL
- 分散電源安定化
- 基地局電源
- ウォール変圧器調整
- 高電圧、シングルボードシステム
- パルス負荷アプリケーション
- 通信モジュール
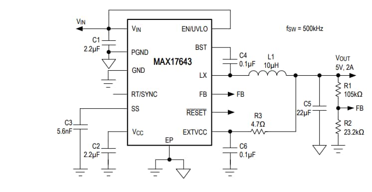
標準アプリケーション回路
公開: 2021-02-22
| 更新済み: 2023-04-14

