Analog Devices / Maxim Integrated MAX17682EVKIT評価キット

Maxim MAX17682EVKIT評価キットはMAX17682の性能を実証する完全実装および試験済み回路基板です。MAX17682は、高効率、絶縁型バックDC/DCコンバータです。この評価キットは、16V~42Vの広い入力電圧範囲で動作し、1次側フィードバックを使用して出力電圧を安定化します。この評価キットは+12V/750mAに設定された絶縁型出力を備え、出力電圧の安定化精度は10%です。

特徴

  • 入力電圧範囲: 16V~42V
  • 連続電流: 12V、750mA
  • EN/UVLO入力
  • スイッチング周波数: 200kHz
  • ピーク効率: 91%
  • 過電流保護
  • オプトカプラなし
  • 最高10Wの出力電力を供給
  • 過熱保護
  • 実績のあるPCBレイアウト

キット内容

  • 15V~60V DC、1A電源1台
  • 1つの抵抗負荷750mAシンク能力
  • 2つのデジタル・マルチメータ(DMM)

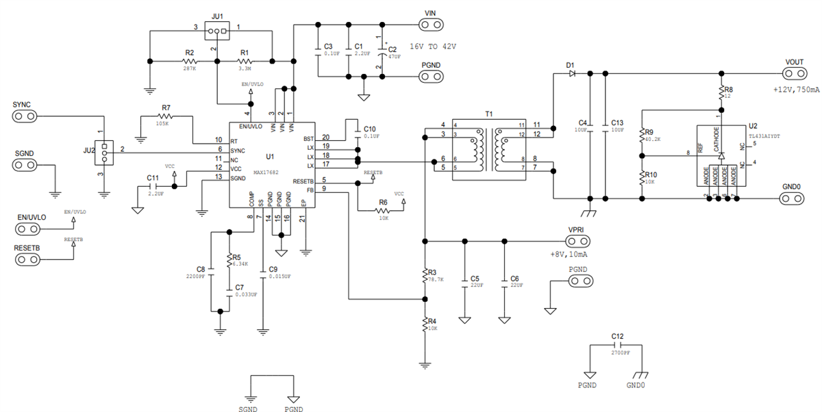
MAX17682EVKITのスキーム図

回路図 - Analog Devices / Maxim Integrated MAX17682EVKIT評価キット
公開: 2017-06-06 | 更新済み: 2023-04-11