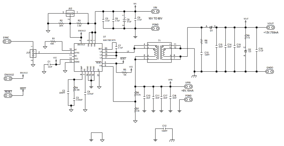
特徴
- 入力電圧範囲: 16V~60V
- 連続電流: 750mA@12V
- EN/UVLO入力
- スイッチング周波数: 200kHz
- 過電流保護
- オプトカプラなし
- 最大10Wまでの出力電力を供給
- 過熱保護
- 実績のあるPCBレイアウト
推奨機器
• 15VDC~60VDC、1A電源1個
• 1つの抵抗負荷、750mAシンク能力
• 2つのデジタル・マルチメータ(DMM)
PCBレイアウト
回路図
公開: 2019-05-27
| 更新済み: 2023-04-17

