Analog Devices / Maxim Integrated MAX17761同期降圧型DC-DCコンバータ
Maxim Integrated MAX17761同期降圧型DC-DCコンバータは、MOSFETを内蔵した高効率、高電圧のコンバータです。このコンバータは、4.5V~76Vの入力で動作し、最大1Aの電流を供給します。出力電圧は、0.8V~90%のVINの間でプログラミングできます。MAX17761は、-40℃~+125℃でのフィードバック電圧の安定化精度は±1.5%です。このデバイスは、ピーク電流モード制御アーキテクチャが特徴で、パルス幅変調(PWM)またはパルス周波数変調(PFM)制御スキームのいずれかでの動作が可能です。MAX17761は、12ピン(3x3mm)TDFNパッケージに格納されています。特徴
- 外付け部品数および総コストを削減
- ショートカットキーなし - 同期操作
- 内部補償部品
- 全セラミックコンデンサ、小型レイアウト
- DC/DCレギュレータの在庫数を削減
- 広い4.5V~76V入力
- 可変出力0.8Vから90%のVIN
- 全温度範囲で最大1Aを供給
- 外部同期を備えた可変周波数: 200kHz~600kHz
- プログラマブルな電流制限
- 消費電力を低減
- ピーク効率: 90%以上
- PFMモードによって軽負荷効率の向上を実現
- 補助ブートストラップLDOによって効率の向上を実現
- 5μA
- 過酷な産業環境で信頼性の高い動作
- 可変ソフトスタートとプリバイアス起動
- RESETを使用した内蔵出力電圧監視
- 設定可能なEN/UVLOスレッショルド
- プリバイアス負荷への単調な起動
- 過熱保護
- 高い産業用周囲動作温度範囲: -40℃~+125℃/ジャンクション温度範囲: -40℃~+150℃
アプリケーション
- 産業制御用電源
- 汎用POL
- 分散電源レギュレーション
- 基地局電源
- ウォール変圧器調整
- 高電圧、シングルボードシステム
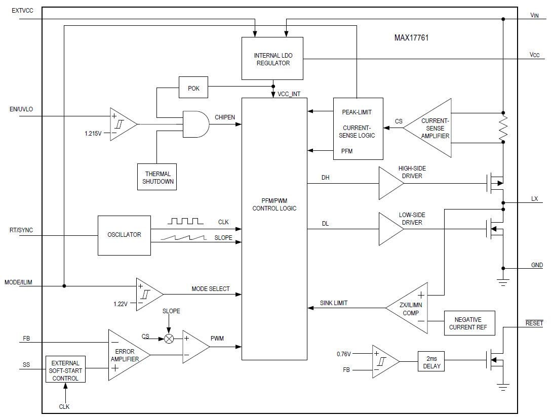
ブロック図
公開: 2017-12-06
| 更新済み: 2023-04-11
