12ビット・アナログ・デジタル・コンバータには、デュアルチャンネルおよびシングルエンドのアナログ入力が備わっており、2:1 MUXを使用してADCコアに接続されます。これらのMAX19777 ADCは、12ビット解像度、2.2V~3.3V供給電圧、2µAパワーダウン電流、低電力消費@ 2.5µA/kSPS、3Mspsで6.2mWの低消費電力が特徴です。このデバイスは、-40°C~125°C温度範囲で動作します。このADCは、8ピン・ウェハーレベルパッケージ(WLP)でご用意があり、0.857mm x 1.431mm寸法になっています。このデバイスは、ポータブル、バッテリ駆動データ収集アプリケーション、医療用機器、車載システムに最適です。
特徴
- 3Msps変換レートが備わっており、パイプライン遅延がありません。
- 12ビット解像度
- 2チャンネルおよびシングルエンド・アナログ入力
- 低ノイズ、72.5dBの信号対雑音比(SNR)
- 供給電圧: 2.2V~3.3V
- 低消費電力
- 6.2mW @ 3Msps
- 非常に低い電力消費@ 2.5μA/ksps
- 2μAパワーダウン電流
- シリアル・インターフェイスとの互換性あり:
- シリアルペリフェラルインターフェイス(SPI)
- キューになったシリアルペリフェラルインターフェース(QSPI)
- MICROWIRE
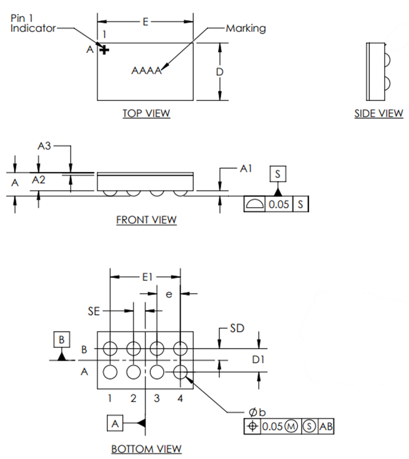
- 寸法0.857mm x 1.431mm
- 8ピンWLPパッケージ
- 動作温度範囲: -40°C~125°C
アプリケーション
- データアクイジション
- ポータブル・データロギング
- 医療用計測機器
- バッテリ駆動システム
- 通信システム
- 車載システム
MAX19777の機能図
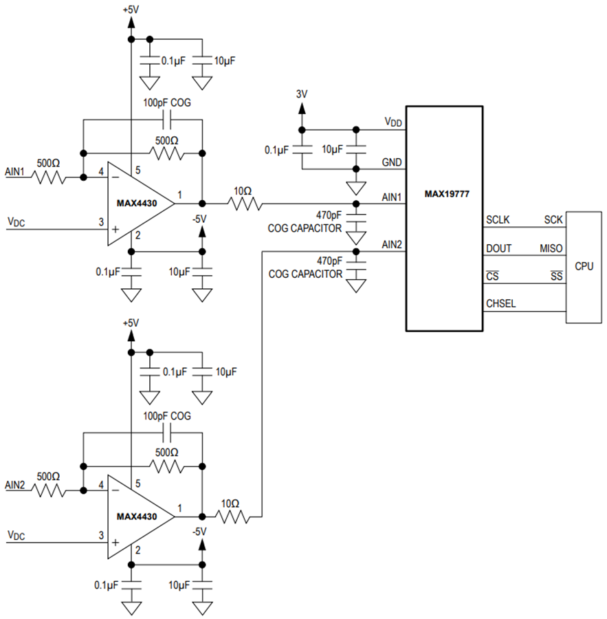
Application Circuit Diagram
Dimensions
公開: 2018-06-22
| 更新済み: 2023-04-11

