Analog Devices Inc. MAX20028パワーマネジメント集積回路
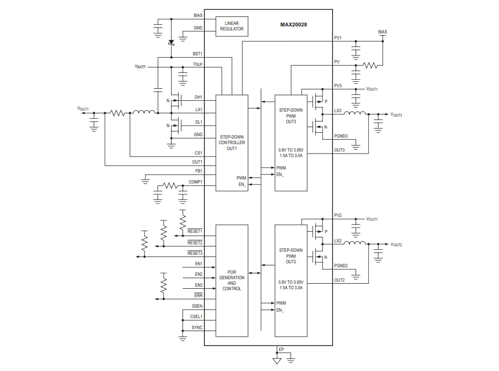
Analog Devices MAX20028パワーマネジメント驟雨積回路(PMIC)は、2.1MHz、マルチチャンネル、DC/DCコンバータで、車載アプリケーション用に設計されています。MAX20028には、カーバッテリから直接実行するように設計された高電圧・降圧型コントローラ(OUT1)1台、および低電圧・降圧型コンバータ(OUT2/OUT3)2台が集積されており、OUT1から小さなフットプリントにカスケード接続されています。MAX20028の無負荷状態下でのは、自己消費電流はわずか30µAで、車載アプリケーションに最適です。ADI MAX20028 PMICコントローラ(OUT1)は、最高36Vまでの連続電圧で動作し、最高42Vまでの負荷ダンプ過渡から保護されています。このデバイスには、2.1MHzまたは工場出荷時に設定された1.05MHz、525kHz、420kHz、または350kHzのいずれかのピン選択可能な周波数オプションを提供します。この低電圧・同期降圧型DC/DCコンバータは、OUT1から直接動作し、最大3Aの出力電流を供給できます。MAX20028には、拡散スペクトラム・イネーブル入力(SSEN)が備わっており、必要に応じた電磁干渉の迅速な改善を実現しています。
保護機能には、温度過昇シャットダウンと過電流制限があります。MAX20028は、-40°C~+125°C車載温度範囲での動作に指定されており、32ピン(5mm x 5mm x 0.75mm)Side-Wettable TQFN-EPパッケージに収められています。
特徴
- 電力を節約する高効率電圧DC/DCコントローラ
- 3.5V~36V動作供給電圧
- ピン選択式、固定、または抵抗分圧器を調整できる出力電圧
- 350kHz 2.1MHz動作
- DC/DCコントローラ有効時の自己消費電流30μA
- FETを内蔵したデュアル2.1MHz DC/DCコンバータでスペースを節約
- OUT2とOUT3はOUT1からカスケード接続されており、効率性を向上
- 出力電流: 3A
- 0.8V~3.95V出力電圧
- MAX16993に比べて25%低いCOUT2 およびCOUT3
- 固定または抵抗分圧器を調整可能な出力電圧
- 180°の位相外動作
- ASIL仕様を満たす高精度
- ±1% FB精度、±2%出力電圧精度、±0.5% OV/UV精度
- 優れた負荷過渡性能
- 車載環境のための堅牢性
- 強制PWMおよびスキップモード付き電流モード・アーキテクチャの動作
- システムノイズを低減する周波数同期入力/出力
- 個々のイネーブル入力とRESET1出力
- 過温度と短絡保護
- AECQ-100認定
アプリケーション
- 車載用
- 産業
- 先進運転支援システム(ADAS)
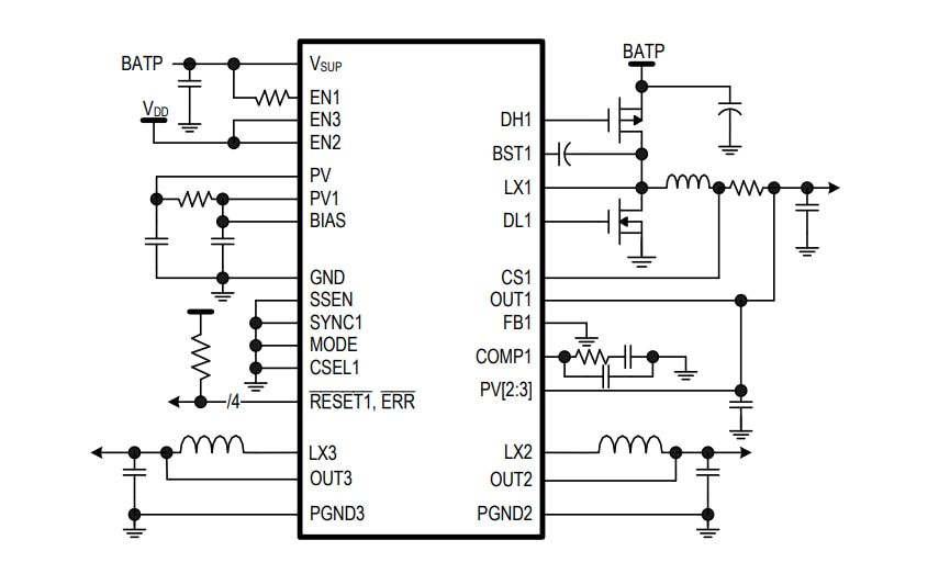
簡略図
標準操作回路
公開: 2020-06-05
| 更新済み: 2024-05-29
