Analog Devices Inc. MAX20049デュアル降圧コンバータIC
Analog Devices MAX20049デュアル降圧型コンバータICには、2つの低ドロップアウトレギュレータ(LDO)が備わっており、車載カメラを対象としたシングルチップソリューションを実現しています。これらのICは自己保護されており、過電圧と低電圧の監視、過電圧保護、熱シャットダウン、短絡保護が備わっている堅牢な設計が特徴です。高周波動作によってすべてのセラミックコンデンサの設計と小型サイズの外付け部品が実現すると同時に、低抵抗オンチップスイッチによって重要なインダクタンスを最小限に抑えながら高い効率性が保証されます。Analog Devices MAX20049デュアル降圧コンバータICは、カメラモジュールおよびポイントオブロード・アプリケーションに最適です。特徴
- 小型ソリューションサイズ
- 露出パッド付き16ピン・サイドウェッタブル(3mm x 3mm)TQFNパッケージ
- 低ON時間アーキテクチャ
- 固定出力電圧(オプション)
- EMIソリューション
- オプションの拡散スペクトラム周波数変調
- ピン配置
- 自己保護および堅牢性
- 過電圧と低電圧の監視
- 過電圧保護
- サーマルシャットダウン
- 短絡保護
アプリケーション
- カメラモジュール:サラウンド、リア、フロント
- ポイントオブロード
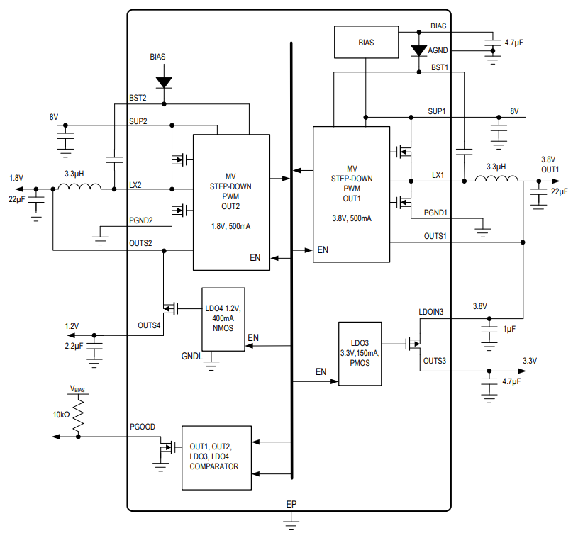
標準アプリケーション回路
その他のリソース
公開: 2020-10-28
| 更新済み: 2024-07-17
