特徴
- 同期DC-DCコンバータ(統合FET搭載)
- MAX20075 = 0.6A IOUT
- デバイスは、FPWM動作にのみ推奨
- スペースを節約できる20ns最小オンタイム小型ソリューションサイズ
- 2.1MHz周波数
- プログラマブル1V~10V出力(バック)、または固定5V/3.3V出力を利用可
- 固定2.5ms内部ソフトスタート
- ±2%出力精度(5V/3.3V)の固定出力電圧または±1.5%FB精度で調整可能な(1V~10V)外部レジスタ
- 革新的な電流モード制御アーキテクチャによって総ボードスペースとBOMコストを最初化
- PGOOD出力および高電圧EN入力によって、電力シーケンシングを簡素化
- 車載アプリケーションに最適な保護機能と動作範囲
- 3.5V~36V動作VIN範囲
- 40V負荷ダンプ保護
- 低ドロップアウトをともなう99%デューティーサイクル動作
- 自動車用/温度範囲:-40℃~+125℃
- AEC-Q100認定
アプリケーション
- 車載用
- 産業用
- 高電圧DC-DCコンバータ
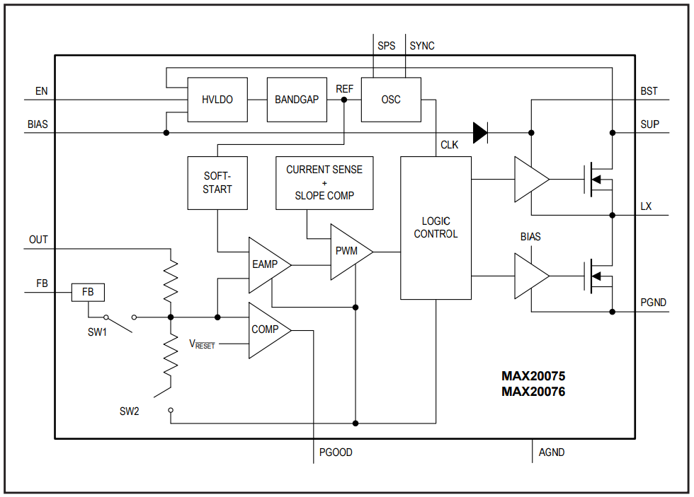
ブロック図
公開: 2019-12-19
| 更新済み: 2023-05-08

