Analog Devices / Maxim Integrated MAX20323 USB Type-C CCピン過電圧プロテクタ
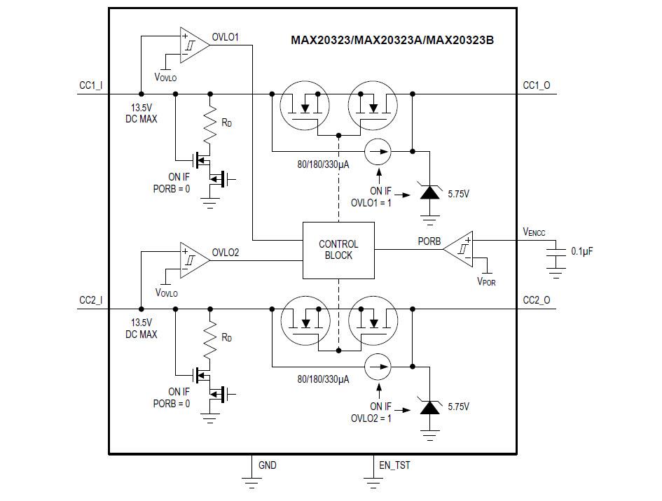
Maxim Integrated MAX20323 USB Type-C CCピン過電圧プロテクタは、内部過電圧閾値とサージ保護が特徴で、スイッチをオフにできます。これによって、USB Type-C CC/UBSピンへの損傷を防止できます。このデバイスには、入力が過電圧閾値を下回るとオンになる0.27Ω(typ.)オン抵抗が備わっている2つのチャンネルスイッチがあります。チャンネルの過電圧が閾値を超えると、対応するスイッチがオフになり、入力(CC1_I/ CC2_I)から供給される正確なプルアップ電流(CC1_O/CC2_O)に置き換えられます。MAX20323Fには、プルアップ電流機能がありません。特徴
- 柔軟性の高いシステム設計
- 広い動作供給電圧範囲: 2.5V~5.5V
- チャンネルあたり統合270mΩ(typ.)スイッチで、1A連続電流能力あり
- CC入力が過電圧閾値を下回ると、20μA(typ.)の低供給電流
- CC出力が過電圧閾値を超過した場合のCC出力に対する正確なプルアップ電流(MAX20323Fを除く)
- 省スペース
- 12バンプ0.4mmピッチ1.7x1.32mm WLP
- 信頼性の高い保護
- 高精度OVLOスレッショルド閾値: 5.75V±0.2V
- 80Vまでびサージ耐性(MAX20323/A/B)
- 超高速ターンオフ: 100ns(typ)応答時間
- サーマルシャットダウン保護
アプリケーション
- スマートフォン
- タブレット
- ファブレット
- 工業用PC
ブロック図
公開: 2017-10-04
| 更新済み: 2023-04-13
