Analog Devices / Maxim Integrated MAX20330プログラマブルOVP制御PMIC
Maxim Integrated MAX20330プログラマブル過電圧(OVP)制御パワー管理IC(PMIC)は、VBUSインピーダンス検出機能が搭載されているコントローラです。VBUSインピーダンス検出は、ソフトショートを検出し、潜在的なコネクタ過熱をユーザに警告できます。MAX20330 PMICは、柔軟性に富んだ調整できるOVLO閾値が必要になるデバイス向けに、超低RONパスを駆動します。この過電圧コントローラは、内蔵充電ポンプを使用して設計されており、低RON(最大10mΩ)でシングルまたはデュアル・バックツーバック外部NチャンネルMOSFETを駆動できます。MAX20330 OVPコントローラは、100ns超高速ターンオフ時間と熱シャットダウン保護が特徴です。MAX20330プログラマブル過電圧PMIC入力電圧の範囲は2.7V~36Vで、-40ºC~85°Cの拡張温度範囲内で動作します。このPMICは、8バンプ(0.35mmピッチ、1.77mm x 1.03mm)ウェハーレベル・パッケージ(WLP)でご用意があり、スマートフォン、タブレット、ファブレット、デスクトップでの使用に最適です。
特徴
- 高電力ポータブル・デバイスを保護:
- 2.7V~36Vに及ぶ広い動作入力電圧保護範囲
- 100nsの超高速ターンオフ時間
- 外部N-MOSFETを駆動する内蔵充電ポンプ
- 柔軟性に富んだ過電圧保護設計:
- I²C調整可能過電圧保護トリップレベル
- 広範な調整式OVLO閾値範囲: 4V~24V(168ステップ)
- 6.8V±2%のプリセット内部高精度OVLO閾値
- その他の保護機能によってシステムの信頼性が向上:
- VBUSショート保護
- ソフト起動により突入電流を最小化
- 内部の15msスタートアップ・バウンス
- サーマルシャットダウン保護
- 省スペースパッケージ:
- 8バンプ 0.35mm ピッチ1.77mm x 1.03mm WLP
アプリケーション
- スマートフォン
- タブレット
- ファブレット
- デスクトップ
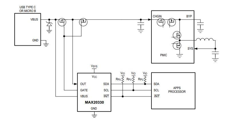
機能ブロック図
公開: 2018-08-07
| 更新済み: 2023-04-25
