MAX20361は、リチウムイオン電池用に最適化された集積充電と保護回路が特徴です。このデバイスは、スーパーキャパシタ、薄膜バッテリ、従来型のコンデンサの充電にも使用できます。充電器はプログラム可能な充電カットオフ電圧を備え、I2Cインターフェイスを通じてプログラム可能な閾値のほか、温度遮断も備えています。
Analog Devices MAX20361太陽光発電機は、12バンプ、0.4mmピッチ、1.63mm x 1.23mmウェハーレベルのパッケージ(WLP) で提供されます。
特徴
- 単一セル/多重セルの太陽エネルギー発電機
- 入力電圧範囲:225mV ~ 2.5V(標準)
- 86%効率性を備えた利用可能な入力電力の15μW~300mW以上の効率的な収集 (VSYS = 3.8V、ISRC = 30mAで)
- 小型2016、4.7μHインダクタを利用した小型ソリューション・サイズ
- 分数VOC方式を使用した最大電力点追跡 (MPPT) 技術、I2Cインターフェイスを通じてプログラム可能な分数VOC調整ポイント
- バッテリ/スーパーコンデンサ充電器
- I2Cインターフェイスを通じてプログラム可能なバッテリ放電ターミネーション電圧
- I2Cインターフェイスを通じてプログラム可能なパワーグッド・ウェイクアップ信号出力閾値
- 動作温度範囲:-40°C~+85°C
- 1.63mm x 1.23mm WLP12パッケージ
アプリケーション
- フィットネス向けウェアラブル製品
- 医療機器
- 産業IoTセンサ
- 資産追跡機器
- ワイヤレスセンサネットワーク
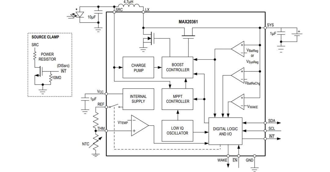
ブロック図
ソーラーアプリケーション回路
公開: 2020-10-09
| 更新済み: 2025-02-21

