Analog Devices / Maxim Integrated MAX20402/MAX20403自動車用降圧コンバータ
MAX20402/MAX20403自動車用降圧コンバータは、高圧側および低圧側のスイッチを小型パッケージに統合しています。MAX20402/MAX20403は、3V~36Vの広い入力電圧範囲で最大2.5A/3.5Aを供給します。PGOOD信号で電圧品質を監視できます。ICは、99%デューティサイクルで実行することによってドロップアウトで動作し、車載および産業用アプリケーションに最適です。MAX20402 / MAX20403は、外部プログラマブルまたは内部で固定された出力電圧5Vおよび3.3Vを実現しています。3MHz / 2.1MHz / 400kHzの固定内部周波数オプションを利用可能で、小型の外付け部品とAM干渉がない出力リップルの低減が可能です。同期が「低」になっていると、MAX20402 / MAX20403は、軽負荷で自動的にスキップモードに入り、無負荷で10μAの超低自己消費電流を備えています。Analog DevicesMAX20402/MAX20403は、EMI性能の向上に役立つピン選択可能な強制PWMモードを備えて搭載してご提供します。コンバータには、変調周波数による EMI 放射を変調に抑えるために開発されたスペクトラム拡散周波数変調オプションが備わっています。
MAX20402/MAX20403は、3mm×3mmの小型FC2QFNパッケージに収納され、非常に少ない外付け部品で実装されています。
特徴
- 小型サイズ用の複数の機能
- 動作入力電圧範囲: 3V~36V
- 最大2.5A/3.5AまでのFET内蔵同期式DC/DCコンバータ
- スキップモード時10μA静止電流
- 3MHz / 2.1MHz / 400kHz スイッチング周波数
- スペクトラム拡散オプション
- 固定2.5ms内部ソフトスタート
- プログラム可能な0.8V~12V出力電圧範囲または固定5V/3.3Vオプションが利用可能
- 低ドロップアウトで99%デューティサイクル動作
- 安全性が重視されるアプリケーションに向けた高精度
- FPWM時の出力電圧精度は±1.5%。
- フルプログラマブルなUVLOスレッショルドのための高精度有効しきい値
- 正確なウィンドウ付きPGOOD
- 自動車環境に対応した堅牢性
- 平均電流モード、強制PWM、スキップ動作。
- 過熱保護、過電圧保護、短絡保護
- 3mm x 3mm FC2QFN
- 動作温度範囲:-40°C~+125°C
- 負荷ダンプ耐性: 42V
- AEC-Q100認定を取得済
アプリケーション
- 自動車
- ADAS システム
- レーダーモジュール
- インフォテインメント
- 産業
- 高電圧DC/DCコンバータ
ビデオ
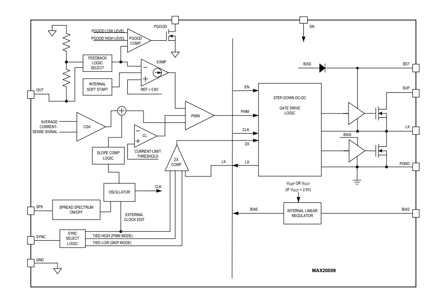
簡略ブロック図
公開: 2023-01-31
| 更新済み: 2023-05-08
