Analog Devices / Maxim Integrated MAX20404/MAX20405/MAX20406バックコンバータ
Analog Devices MAX20404 / MAX20405 / MAX20406車載用・同期バックコンバータは、高圧側および低圧側にスイッチが集積されており、小型サイズになっています。このシリーズは、3V~36Vの広い入力電圧範囲で最大6Aまで供給します。電圧品質は、PGOOD信号を観察することで監視できます。このモジュール は、99%デューティサイクルで実行することによって、ドロップアウト・モードで動作します。これによって、車載および工業アプリケーションに適します。Analog Devices MAX20404 / MAX20405 / MAX20406車載用同期バックコンバータは、5Vおよび3.3Vのプログラマブルまたは固定出力電圧に対応しています。また、2.1MHz(または400KHzまたは3MHz)での内部固定周波数があり、小型外付け部品、出力リップルの低減、AM干渉のないことが保証されます。このコンバータは、軽負荷で自動的にスキップモードに入り、無負荷で10μAの超低自己消費電流が備わっています。MAX204xxシリーズは、単相構成で4A~10A、二相構成で最大20Aのピン対ピン互換性を実現しています。さらに、MAX20405は、非常に高い電流共有精度が備わったデュアル位相動作向けに最適化されています。このデバイスは、ピン対応スペクトラム拡散周波数変調を実現しており、変調周波数によるEMI放射を最小限に抑えるように設計されています。
特徴
- 小型サイズ用の複数の機能
- 3V~36Vの動作VIN範囲
- スキップモードでの10µAの自己消費電流
- 同期DC-DCコンバータ(統合FET搭載)
- 400kHz、2.1MHz、MHz 固定周波数オプション
- 固定2.5ms内部ソフトスタート
- プログラマブル0.8V~10V出力、または3.3Vおよび5.0V固定出力オプションを利用可能
- 3.5mm x 3.75mm 17-Pin FC2QFN
- 対称パッケージが優れたEMI性能を提供
- 二相機能
- ハイパワー設計による二相構成で使用可能
- 共有VEAピン経由の動的電流共有
- 二相での低Iq動作機能
- 高精度
- 無負荷でのFPWMモードでの±1%出力電圧精度
- 精密電圧モニタリングPGOOD出力
- 車載環境のための堅牢性
- 強制PWM、スキップモード動作
- 低ドロップアウトをともなう99%デューティーサイクル動作
- 温度過昇と短絡の保護
- 動作温度範囲:-40°C~+125°C
- 42Vの負荷ダンプ許容差
- AEC-Q100認定を取得済
アプリケーション
- 車載
- インフォテインメントシステム
- ADASおよびその他の安全が重要なアプリケーション
- 産業用
- 高電圧DC/DCコンバータ
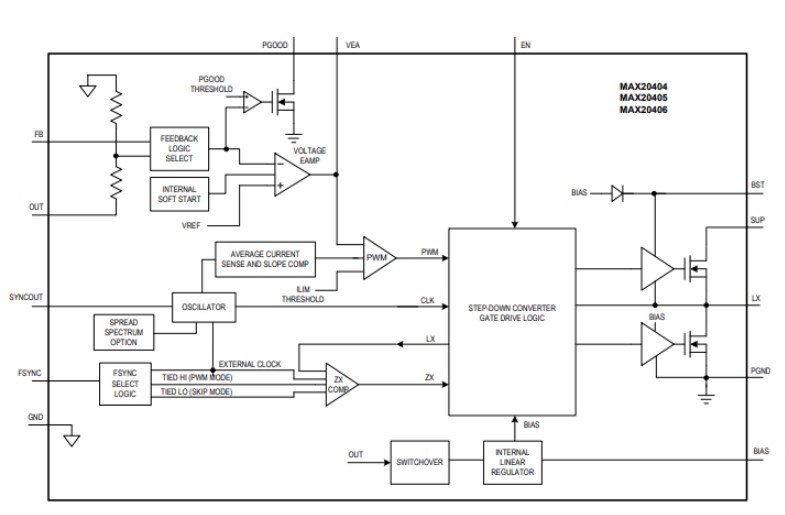
ブロック図
公開: 2021-08-11
| 更新済み: 2023-04-18
