Analog Devices / Maxim Integrated MAX20416降圧型コンバータ
Maxim Integrated MAX20416 2.2MHzデュアル出力・低電圧降圧型コンバータは、3.0V~5.5V入力電圧範囲で動作し、最大3Aまでで0.8V~3.8Vの出力電圧範囲を実現しています。MAX20416は、±1.5%出力エラー過負荷、ライン、温度範囲が特徴です。さらに、MAX20416は、2.2MHz固定周波数パルス幅変調(PWM)モードが特徴で、優れたノイズ耐性と負荷過渡応答を目的としています。パルス周波数変調モード(スキップ)によって、軽負荷動作中の効率性の向上が可能になります。2.2MHz周波数動作によって、すべてのセラミックコンデンサの使用が可能になり、外部部品のフットプリントを最小限に抑えられます。プログラマブル拡散スペクトラム周波数変調によって、放射電磁放射が低減されます。このレイアウトは、統合低RDS(ON)スイッチを用いるよりはるかにシンプルなタスクで、重負荷時の効率を向上させます。その他の機能には、ソフトスタートランピング、過電流制限、過温度保護があります。MAX20416降圧型コンバータは、無鉛(Pb)24ピンTQFNパッケージでご用意があります。
特徴
- 小型サイズ用の複数の機能
- 最大3Aのデュアル同期バックコンバータ
- 固定出力電圧0.8V~3.8V
- 抵抗器調整対応出力電圧
- 3.0V~5.5V動作供給電圧
- 2.2MHz動作
- 93% ±3%不足電圧閾値
- 107% ±3%過電圧閾値
- 個々のEN入力およびアクティブ低RESET_出力
- 最大3Aのデュアル同期バックコンバータ
- 高い正確性
- ±1.5%出力電圧精度
- バックコンバータのための優れた負荷過渡性能
- 車載環境のための堅牢性
- 電流モード、強制PWM、スキップ動作
- 過温度と短絡保護
- 4mm × 4mm 24ピンTQFN
- 自動車用/温度範囲:-40℃~+125℃
アプリケーション
- ADAS
- インフォテインメント
- SOC電力
その他の資料
標準操作回路
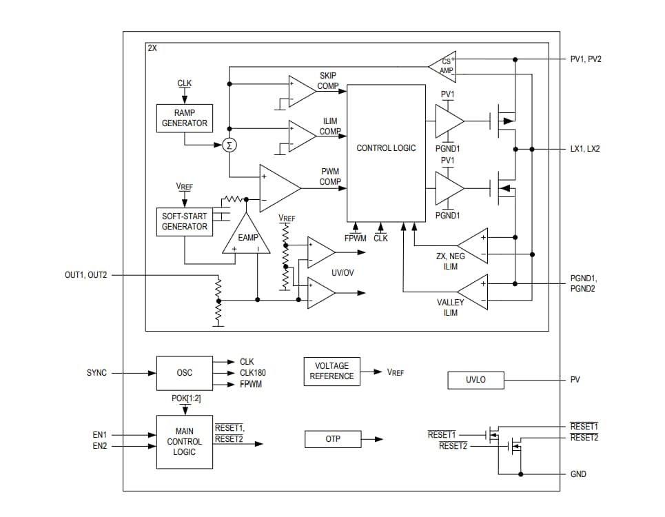
内部ブロック図
公開: 2019-10-30
| 更新済み: 2023-04-13
