Analog Devices Inc. MAX22000産業アナログI/O
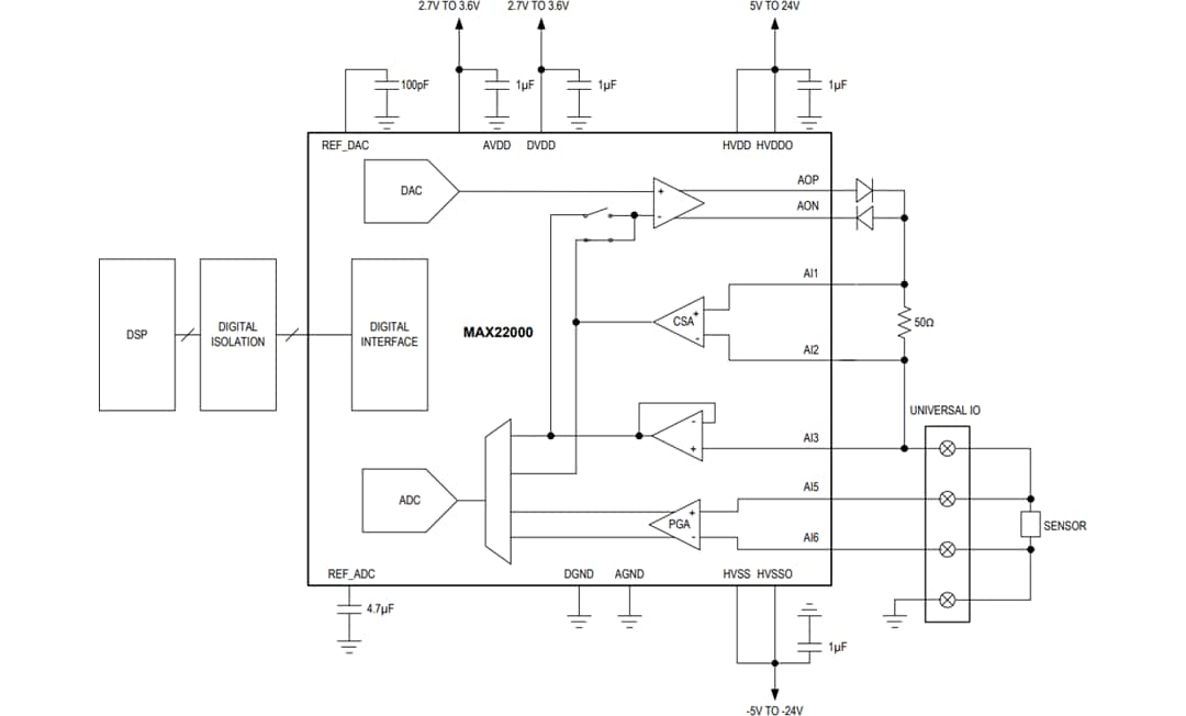
Analog Devices MAX22000工業構成可能アナログI/Oは、ソフトウェア構成可能なアナログ入力/出力ソリューションです。MAX22000には、電圧または電流出力として構成できる出力が1つあり、電圧または電流入力として構成できる最大6つのアナログ入力もあります。2つのアナログ入力は、差動プログラマブル・ゲインアンプ(PGA)として構成されており、低および高電圧入力の両方が可能になります。他のアナログ入力は、高電圧シングルエンド入力です。送信経路(アナログ出力)と受信経路(アナログ入力)は完全に独立しており、さまざまな構成と動作モード向けにプログラミングできます。MAX22000は、すべての構成/管理情報と変換結果に対して、高速20MHz SPIバスを介して通信します。オプションの8ビットCRCにより、SPIインターフェイスの信頼性が向上し、あらゆる8ビットのバーストおよびダブルビットエラーから保護されます。デバイスは、2.7V ~ 3.6Vのアナログ/デジタル電源と最大±24Vの高電圧電源で動作します。
Analog Devices MAX22000は、64ピンLGAパッケージであり、-40°C ~ +125°Cの産業用温度範囲で動作します。
特徴
- 正確
- AOVMモード:
- 0.02% FSR精度、室温
- 0.1% FSR精度、±50°C温度変動
- 5ppm/°C内部リファレンス
- AOVMモード:
- 柔軟性
- ソフトウェア構成可能な電圧と電流を使用した6つのアナログ入力/1つのアナログ出力
- 2つの補助ADC入力(冷接点測定用)
- 2線、 3線、または4線構成でのRTD入力モード
- 熱電対入力モード
- ±12.5V入力/出力電圧範囲
- ±25mAまたは±2.5mA出力電流範囲
- ±25V、±2.5V、±500mV、±250mV、±125mV PGA入力電圧範囲
- 電流ループ用の+24Vフィールド電源
- ADCおよび/またはDAC用の外部リファレンス(オプション)
- 6つのGPIO
- 20MHz SPI インターフェイス
- 堅牢
- すべてのアナログI/Oポートでの±36V保護
- 過電流保護
- サーマルシャットダウン
- すべての高電圧供給での低電圧割り込み
- CRC検出
- すべてのアナログ入力でのオープン検出
- すべてのピンでの2kV HBM保護
- 動作温度範囲 : -40°C~+125°C
- 小型9mm x 9.5mm LGA64パッケージ
アプリケーション
- プログラマブルロジックコントローラ(PLC)
- プログラマブルロジックコントローラ(PLC)
- 分散制御システム
- プロセス制御
ブロック図
標準アプリケーション回路
公開: 2020-10-16
| 更新済み: 2024-07-11
