Analog Devices Inc. MAX2202X評価キット
Analog Devices MAX2202X評価キットは、MAX2202x/FハーフデュプレックスRS-485/RS-422トランシーバを対象としたデモ・プラットフォームで、AutoDirectionが搭載されています。MAX2202x/Fトランシーバは、ケーブル側(RS-485/RS-422ドライバ/レシーバ側)とデバイスのUART側で、3.5kVRMSのデジタル・ガルバニック絶縁を実現しています。 これらのデバイスは、Analog Devices独自のAutoDirection制御機能を備えているため、ドライバ入力をドライバ有効化信号と組み合わせて差動バスを駆動する、絶縁型RS-485ポートなどのアプリケーションに最適です。MAX2202X評価キットは、プリインストールされているMAX22028が特徴で、8ピン・ワイドボディSOICパッケージに収められていますが、MAX22025/F、 MAX22027/F、MAX22028Fの評価にも使用できます。
特徴
- 3.3Vの単電源で動作
- RS-485の簡単な評価を目的とした端子台コネクタ
- 3500VRMS 絶縁(60秒)
- 組立と試験を完了
アプリケーション
- ユーティリティ・メータ
- 過熱、換気、空調(HVAC)
- 産業用オートメーション装置
- プログラマブルロジックコントローラ
必要な機器
- 3.3V、500mA DC電源
- 信号/機能ジェネレータ
- オシロスコープ
ボードレイアウト
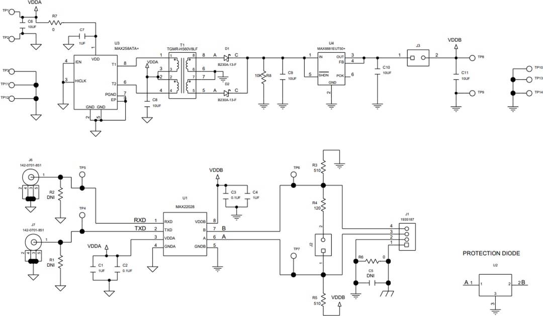
回路図
公開: 2020-06-24
| 更新済み: 2024-05-31
