Analog Devices / Maxim Integrated MAX2220x 36V/3.5Aブラシ付きモータードライバ
Analog Devices Inc. MAX2220x 36V/3.5Aブラシ付きモータドライバは、標準0.3ΩRON が備わった低インピーダンスFETが特徴で、高駆動効率をもたらします。これらのブラシ付きモータドライバは、36V供給電圧および-40°C ~ +125°C温度範囲で動作します。3.5Aのピーク電流定格は、過電流保護(OCP) 閾値によって制限されています。このピーク電流は、ドライバが過渡短絡を実現できる最大電流です。ADI MAX2220xモータドライバは、非散逸・高精度集積電流センシング(IC) および組み込み内部電流駆動安定化 (CDR) 回路も備えています。このモータドライバICは、x 3mm 3mm寸法の小型TDFN12パッケージに格納されています。アプリケーションには、ブラシ付きDCモータドライブ、ステッパモータドライブ(単相のみ)、ラッチバルブ/ソレノイドがあります。特徴
- 36V電圧定格が備わったフルHブリッジ1台
- 300mΩ (標準)合計RDS (ON) (高圧側+低圧側) (TA = +25°C)
- 電流定格(標準+25°C)
- 3.5APEAK
- 2AIRMS
- CDR用に構成可能なオフタイム (t Off) でストール電流および突入電流を制限するための構成可能な電流駆動安定化(CDR)
- 外部のかさばる抵抗器が不要になり電力を節約できるロスレス集積電流センシング(IC)
- 内部センシング電流の電流センス出力 (CSO) 機能の複製は、ISENピンに出力
- 故障インジケータピン (Fault)
- 完全統合充電ポンプ
- 保護
- 各チャンネルの過電流保護(OCP)
- 低電圧ロックアウト(UVLO)
- サーマルシャットダウン(TSD) T = 165°C
- ESD保護8kV HBM (OUT1およびOUT2ピン)
- 電流駆動安定化モニタ (CDROUT) (MAX22207のみ)
- 超小型TDFN-12パッケージ(寸法3mm x 3mm)
- 動作温度範囲: -40°C~+125°C
アプリケーション
- ブラシ付きDCモータドライブ
- ステッパーモータドライブ(単相のみ)
- ラッチバルブとソレノイド
コンポーネント
- MAX22201 は、外部レジスタをROFFピンに接続することによって設定できる、ユーザーによる構成が可能なoff時間が特徴です。
- MAX22202 は、ENBL/位相インターフェイスが特徴で、追加のロジック入力ピン(MODE) が備わっており、低速/高速減衰を選択できます。2.2msより長いブレーク状態になり、MODEピンの高~低遷移が続いて低消費電力スリープモードに入ります。
- MAX22207 は、内部安定化ループがドライバを制御するとアサートされるCDRモニタオープンドレイン出力が特徴です。
- MAX22201 および MAX22207 は、2つのPWMロジック入力(IN1、IN2) で制御されており、順方向、逆方向、ブレーキ(低速減衰)、コーストの4つの状態が起こりえます。両方の入力を2.2ms以上に低く設定すると、 MAX22201 は低消費電力スリープモードに入ります。
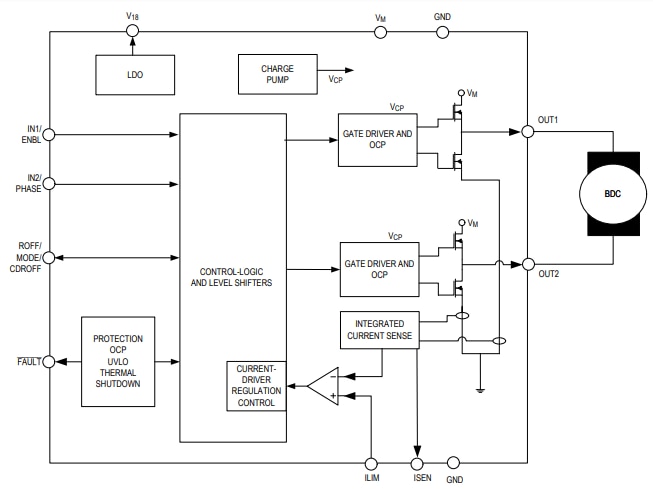
ブロック図
公開: 2021-03-08
| 更新済み: 2023-06-19
