Analog Devices / Maxim Integrated MAX22506E評価キット
Analog Devices Inc. MAX22506E評価キットは、MAX22506Eハーフデュプレックスおよび高速RS-485 / RS-422トランシーバの機能を実証するように設計されています。このキットは、スタンドアロンの評価に使用したり、簡単なインシステム評価を目的にRS-485/RS-422ネットワークに接続することもできます。ADI MAX22506E評価キットは、3V~5.5V供給電圧範囲で動作し、選択可能な端子が搭載されています。代表的なアプリケーションには、バックプレーン・バス、エンコーダ・インターフェイス、フィールド・バス・ネットワーク、産業用制御システム、モーション制御があります。特徴
- 3.3V~5V動作電圧範囲
- RS-485/RS-422の簡単な評価を目的とした端子台コネクタ
- 組立と試験が完了済
アプリケーション
- バックプレーン・バス
- エンコーダ・インターフェイス
- フィールドバス・ネットワーク
- 産業用制御システム
- モーション用制御
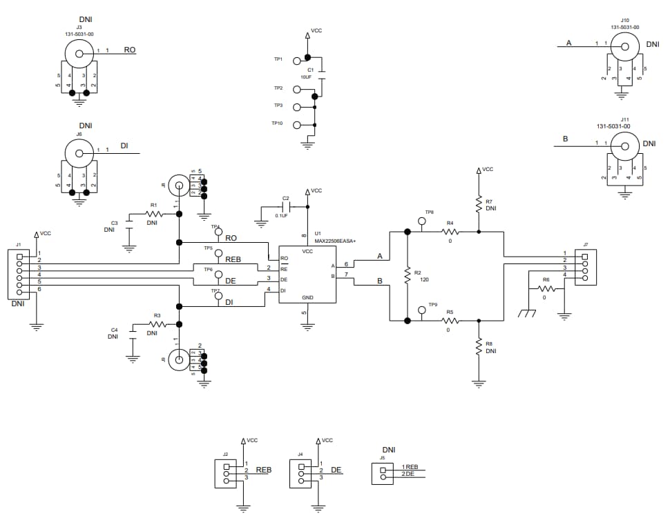
評価キットのスキーム図
公開: 2021-03-26
| 更新済み: 2023-04-13
