Analog Devices / Maxim Integrated MAX22517ガルバニック絶縁用デジタルアイソレータ
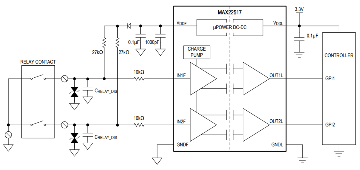
Analog Devices MAX22517デュアルチャンネル・デジタル・ガルバニック・アイソレータには、独自のプロセス技術を使用した統合フィールド側供給があります。フィールド側の電力は、統合絶縁DC-DCコンバータを使用してロジック側が供給します。このアプローチによって、フィールド側の電力需要が小さい場合に、かさばる高額の外部絶縁電源が不要になります。 Analog Devices MAX22517デュアルチャンネル・デジタル・ガルバニック・アイソレータは、 -40°C ~ +125°Cの温度範囲で動作します。特徴
- 小さなフットプリントでの堅牢な保護
- 集積絶縁フィールド側供給
- 集積ガルバニックデジタル絶縁
- 外部直列抵抗による集積サージ・短絡保護
- 24VAC短絡保護
- ±1kVライン対グラウンドおよび±2kVライン対ラインサージ許容差(1.2/50μs波形)
- コンパクトな8ピン・ワイドボディSOICパッケージ(5.5mm沿面距離)
- デジタル信号の堅牢なガルバニック絶縁
- 60s(VISO)で3.5kVRMS絶縁電圧
- 445VRMS連続動作電圧(VIOWM)
- 設計の柔軟性
- 220μAフィールド側供給外部負荷機能
- 3V~5.5Vのロジック側供給
- 動作温度範囲:-40°C~+125°C
アプリケーション
- 産業用IoT
- 産業用ネットワーキングシステム
- ビルオートメーション
- 医療機器
ブロック図
公開: 2022-03-28
| 更新済み: 2025-02-07
