特徴
- 伝播遅延のマッチング
- 20ns最小パルス幅
- 室温での伝搬遅延:35ns
- 部品間伝搬遅延整合
- 室温で2ns
- +125°C~ -40°Cの温度範囲全体で5ns
- 堅牢なガルバニック絶縁
- 60s (VISO) で3kVRMS に対する耐性
- 連続耐圧848VRMS(VIOWM)
- GNDAおよびVSSB間で1.2/50μs波形で±5kVサージ耐性
- 高CMTI(300kV/µs、代表値)
- 高精度UVLO
- オプションによって広範囲のアプリケーションに対応
- 3つの出力オプション:GNDB、ミラークランプ、または可変UVLO
- 2x入力構成:イネーブル(Eバージョン)または差動(Dバージョン)が備わったシングルエンド
アプリケーション
- 絶縁ゲートドライバ(インバータ用)
- モータドライブ
- UPSおよびPVインバータ
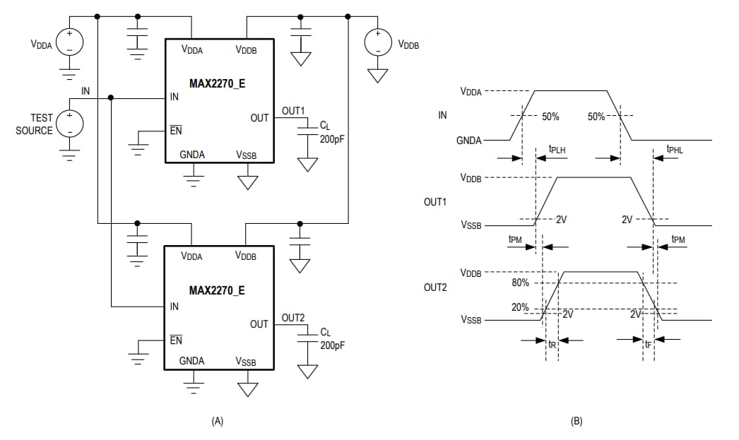
テスト回路とタイミング図
公開: 2020-07-21
| 更新済み: 2024-06-11

