ADI MAX25201/MAX25202 HV同期ブーストコントローラは、スイッチング周波数動作(最大2.2MHz)を実現)、出力リップルを低減し、AM帯域干渉を回避し、より小さな外付け部品の使用が可能になります。スイッチング周波数は、220kHz ~2.2MHzの間で抵抗を使用して調整できます。
MAX25201/MAX25202コントローラは、-40°C~+125°Cの車載温度範囲で動作し、サイクル・バイ・サイクル電流制限と熱シャットダウン保護機能が搭載されています。
特徴
- 厳格なOEMモジュール電力消費と性能仕様に適合
- スキップモードでの20µAの自己消費電流
- ±1.5% FB電圧精度
- 出力電圧範囲:3.5V~60Vで固定または調整可能
- EMI低減機能によって、広い入力電圧範囲を犠牲にすることなく、敏感な無線帯域での干渉を低減
- スペクトラム拡散オプション
- 周波数同期入力
- 200kHz~2.2MHzの間で構成可能な抵抗周波数
- クランク対応設計が可能
- 起動後に最低1.8Vまでで動作
- ワイド入力電源範囲 4.5V~36V
- 集積・熱強化パッケージによってボードのスペースとコストを節約
- 強制連続およびスキップモード付き電流モードコントローラ
- 熱強化型16ピンTQFN-EPパッケージ
- システムの信頼性を向上させる保護機能
- 供給低電圧ロックアウト
- 過温度と短絡保護
アプリケーション
- インフォテインメントシステム
- クラスタシステム
- Eコール
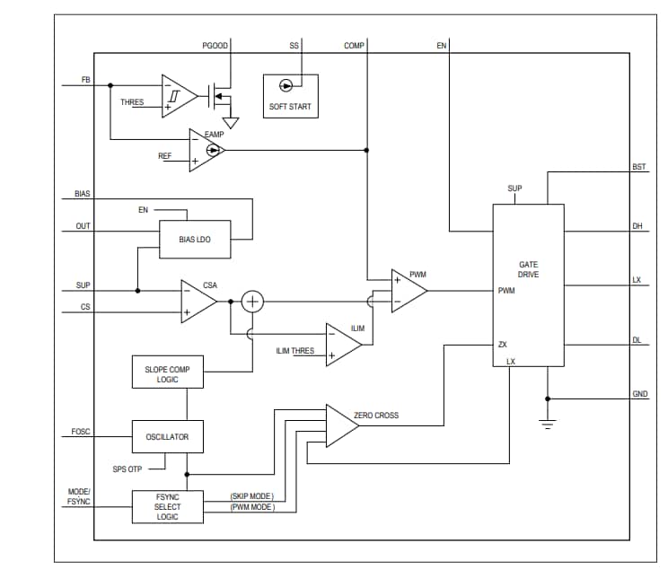
ブロック図
公開: 2020-11-16
| 更新済み: 2024-07-29

