ADI MAX25210車載レギュレータには、イネーブル入力、短絡保護、熱シャットダウンが備わっています。MAX25210は、省スペースで熱的に強化された3mm x 3mm、8ピンTDFNパッケージでご用意があり、車載およびバッテリ駆動システムでの使用に最適です。
特徴
- システム設計者は、100μA自己消費電流の厳しいモジュール要件を満たすことが可能
- 小10μA自己消費電流
- 300mA出力電流能力(300mA、200mA、100mA、50mAバリアント)
- ユーザーが選択できる出力電圧(3.3Vまたは5V固定、0.6V ~ 11V外部抵抗分圧器で調整)
- 小型出力コンデンサによって、2.2µF出力コンデンサで安定した動作を実現しながら、ボードスペースとBOMコストを削減
- 遅延を調整できる正確なリセット出力によって、別途のリセットICの必要性を排除
- 遅延を調整できるオープンドレイン・リセット出力
- 87.5%または93.5%固定リセット閾値オプション
- コールドクランク状態による動作
- 200mAで280mVの低ドロップアウト電圧
- 3.5V ~ 30Vの広い入力電圧範囲、42V公差
- 車載環境での堅牢な性能
- 熱シャットダウンと短絡保護
- 高電圧イネーブル入力(42V)
- 車載温度範囲:-40°C~+125°C
- 車載認定済AEC-Q100
アプリケーション
- 車載用
- オートモーティブヘッドユニット
- インフォテインメント
- テレマティクス
- インストルメントクラスタ
- 常時ON車載モジュール
- バッテリ駆動システム
- 電気通信
- 産業
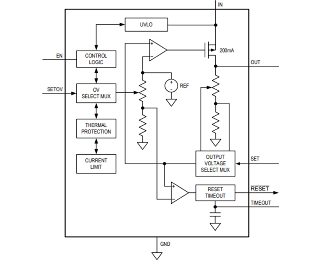
ブロック図
公開: 2020-07-29
| 更新済み: 2024-06-14

