Analog Devices / Maxim Integrated MAX25232評価キット

Analog Devices MAX25232評価キットは、12ピン対応サイドウェッタブルTDFNパッケージに収められたMAX25232 2.1MHz/400kHz高電圧miniバックコンバータの評価に使用します。このキットには、3.5V~36V入力電源範囲、2.5A出力電流定格、実証されたPCBレイアウトが備わっています。スタンダードの評価キットにはMAX252321TCA/V+がインストールされていますが、最小限のコンポーネントの変更で他のMAX25232型式の評価にも使用できます。Analog Devices MAX25232評価キットには、MAX25232 EVキット、電源、電圧計、電子負荷が必要です。

特徴

  • 3.5V~36V入力供給範囲
  • 5Vまたは3.3V固定出力電圧、あるいは1V~10Vの間で調整可能
  • 最大2.5Aまでの出力電流を通電
  • 周波数同期入力
  • 完全に組立済、テスト済
  • イネーブル入力
  • 電圧モニタリングPGOOD出力
  • 実績のあるPCBレイアウト

必要な機器

  • MAX25232 EVキット
  • 電源
  • 電圧計
  • 電気的負荷

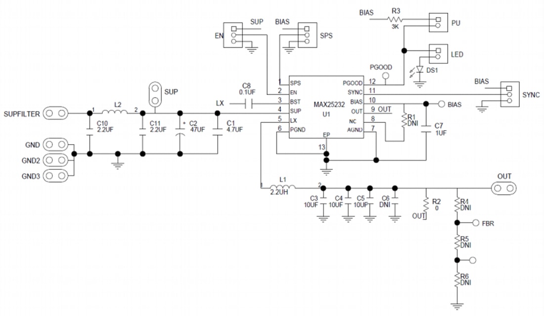
回路図

Analog Devices / Maxim Integrated MAX25232評価キット
公開: 2021-01-07 | 更新済み: 2023-04-14