Analog Devices Inc. MAX25410 USB PDポート保護装置
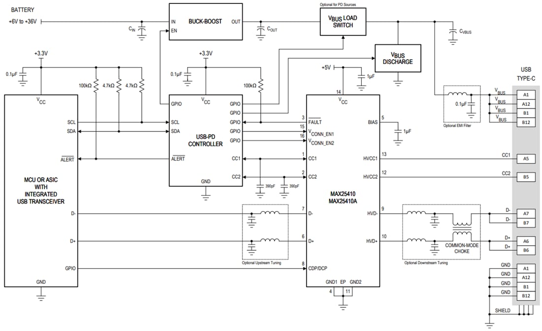
Analog Devices Inc. MAX25410 USB PDポート保護装置は、車載用USB電源供給(USB-PD)ベースのType-C保護ソリューションで、車載ラジオ、ナビゲーション、接続、USBハブ/マルチメディアモジュールの各アプリケーションを対象としています。このデバイスは、USB Type-C™コネクタでのCC1、CC2、D +、D-信号を対象としたワンチップ車載用USB-PD保護ソリューションです。MAX25410は、専用電源を必要としない高度な障害管理が備わったVCONN スイッチも実現しています。デバイス保護機能には、保護されているHVCC1、HVCC2、HVD +、HVDピンでの±15kV IEC 61000-4-2、ISO 10,605 ESD、VBUS (24V) があります。また、BC1.2充電検出CDP、DCP、またはパススルー(SDP)モード、Apple®2.4A、Samsung®2A、および中国YD/T 1591-2009充電エミュレーションのサポートも統合されています。
特徴
- USB Type-C™ CC1/CC2保護スイッチ
- 統合550mΩ VCONN FET (250mA過電流保護搭載)
- USB 2.0 D +/D-保護スイッチ(1GHz帯域幅あり)
- VBUSへの短絡に対する24V CCおよびUSB 2.0保護
- 業界準拠のリセットタイミングによる自動故障検出とリカバリ
- 統合型AppleおよびSamsung専用充電終端レジスタ
- USB BC1.2 CDPおよびDCPモードに対応
- 中国のYD/T 1591-2009に対応
- USB On-the-Go仕様およびApple CarPlayとの互換性あり
- 高ESD保護(HVD+/HVD-、HVCC1/HVCC2)
- ±2kV人体モデル
- ±15kV ISO 10605エアギャップ
- ±8kV ISO 10605接触
- ±15kV IEC 61000-4-2エアギャップ
- ±8kV IEC 61000-4-2接触
- 4mm x 4mm 16ピンTQFN-EPパッケージ
- 動作温度範囲:-40°C~+105°C
- AEC-Q100およびAEC-Q006認定済
アプリケーション
- 車載用ラジオとカーナビ
- 車載用USBハブ
- 車載マルチメディア・ボックス・アプリケーション
代表的なアプリケーション
公開: 2020-01-22
| 更新済み: 2024-04-18
