特徴
- 起動後のバッテリ入力で最低3Vまでで動作
- 低入力 電圧をサポートするための広いブースト負荷サイクル
- ブーストまたはSEPIC電流モードDC-DCコントローラ
- 400kHz~2.2MHz動作周波数範囲
- スペクトラム拡散を利用可能
- 外付けクロックに同期させることができます。
- LED電流シンク
- 1ストリングあたり最大120mAまでの出力電流
- 最高の効率性を目的とした低OUT_安定化電圧
- 出力のオプションの位相シフト
- 200Hzの場合に16667:1調光比
- LED電流フォールドバックを目的としたNTC入力
- アナログ調光
- 内蔵自動フェード機能
- 診断情報を実現するFLTB出力
- ショートまたはオープンLED
- サーマルシャットダウン
- Output Undervoltage
- コンパクトな4mm x 4mm TQFNパッケージ
- AEC-Q100 Grade 1
アプリケーション
- 自動車計器クラスタ
- 車載セントラル・インフォメーション・ディスプレイ
- 車載ヘッドアップ・ディスプレイ
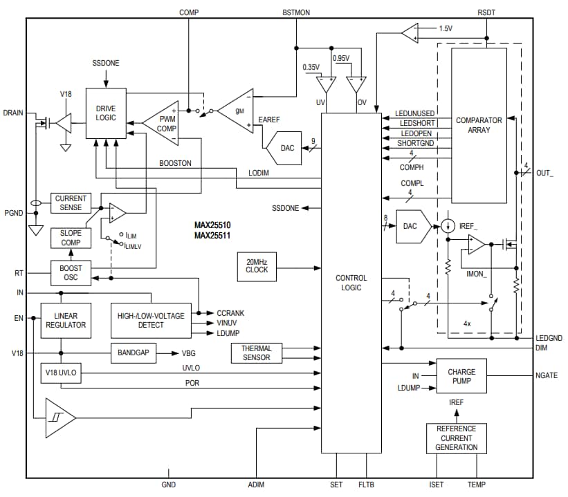
ブロック図
公開: 2021-09-07
| 更新済み: 2023-04-18

