Analog Devices / Maxim Integrated MAX25603EVKIT評価キット
Analog Devices MAX25603EVKIT評価キットは、MAX25603車載用高電圧・こう輝度LEDバックブーストコントローラの評価を促進するように設計されています。Analog Devices MAX25603EVKITは、5V~60V DCの動作電圧範囲が特徴です。各ストリングの総電圧は0V~60Vの間でさまざまです。LEDストリングのアノードは、LED1+ またはLED2+ 端子に接続し、カソードはGND端子に接続します。シャントFETを実装しており、クリアランスランプ(CLL)、ロービーム(LB)、ハイビーム(HB)のオールインワン搭載を実現できる単一のLEDストリングにおいてコンビネーションヘッドランプをエミュレートできます。それぞれ、LEDストリングの適切なセグメントを短くして個別にオンまたはオフにします。特徴
- 5V~60V入力電圧範囲
- ヘッドランプとマルチストリング、時間共有アプリケーションの組み合わせで使用を実証
- アナログおよびデジタル調光制御
- 入力電流制限
- LED電流クランプ機能
- さらに高速な過渡時間を実現する出力放電
- LEDのショートおよびオープン保護
- 実績のあるPCBレイアウト
- 組立と試験を完了
必要な機器
- MAX25603 EVキット
- 12V、5A DC電源
- シグナルジェネレータ
- 直列接続されたLEDストリング(最低1.5Aまでに定格)
- 電流プローブ搭載オシロスコープ
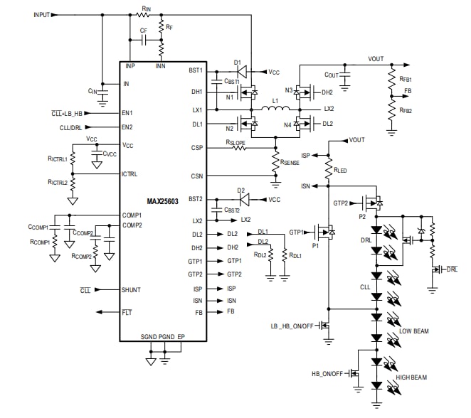
標準アプリケーション回路
公開: 2022-02-02
| 更新済み: 2023-04-17
