Analog Devices / Maxim Integrated Maxim MAX31740超シンプルファンスピードコントローラ
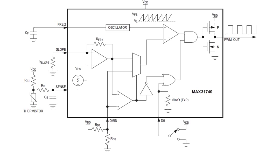
Maxim MAX31740超シンプルファンスピードコントローラは、洗練された使い勝手の良いファンスピードコントローラです。外部NTCサーミスタの温度を監視し、2、3、あるいは4線式ファンの速度制御に使用できるPWM信号を生成します。このファン制御特性の設定は外部抵抗器を使用して行います。従って、外部マイクロコントローラの必要性がありません。制御可能な特性には、ファン制御の開始温度、PWM周波数、低温でのファン速度、温度負荷サイクル転送関数の傾きがあります。この動作特性はハードワイヤード受動部品によって選択されるため、シンプルで低コストのファンスピードコントローラをファームウェア開発を費用とせずに実装できます。これによって、ファン制御機能の開発時間を大幅に削減できます。The operating characteristics of the MAX31740 Fan-Speed Controller are selected by hardwired passive components, enabling a simple, low-cost fan-speed controller to be implemented without the need for firmware development. This can dramatically reduce development time for the fan control function.
The Analog Devices MAX31740 Fan-Speed Controller is available in a 2mm x 3mm, 8-pin TDFN package.
特徴
- Self-contained PWM fan control; No microcontroller required
- Controls speed of 2-, 3-, or 4-wire fans
- Resistors set fan control characteristics
- Smooth, linearly varying PWM duty cycle minimizes fan noise
- Accurately monitors external thermistor temperature
- 3.0V to 5.5V operating voltage range
- -40°C to +125°C operating temperature range
- 2mm x 3mm TDFN-8 package
アプリケーション
- Communications Equipment
- Computing Equipment
- Consumer Equipment
- Industrial Equipment
Typical Application Circuits
Block Diagram
公開: 2016-01-20
| 更新済み: 2023-04-12
