このICには、ディープ調光、輝度制御、定輝度制御、ブーストFETといった多数の付加価値機能が組み込まれています。これによって、標準のトレーリングエッジ調光器と電子トランスとの互換性が大幅に向上しています。
MAX31840は、ブースト・アーキテクチャを対象に設計されており、35Wおよびそれ以上のワット数のMR16 LED交換用電球に対応できます。
特徴
- 高度統合によってPCBスペースとBOMコストを節約
- 新しいLED調光要件向けの高性能
- 36VブーストNチャンネルDMOS FET
- Bleeder FET制御
- 深い調光制御
- 定輝度制御
- 内部補償
- LED過電圧保護
- 過電流および過熱保護
- カリフォルニア州Title 24 Part 6 JA8に適合
- ちらつき<30%
- >0.9力率
- LEDに応じて1%未満の調光
- ±2%(typical)のタイトなLED電流安定化
アプリケーション
- 12V MR16 GU5.3 LED電球
- その他の12V LED電球(MR11、AR111、12Vトラック照明)
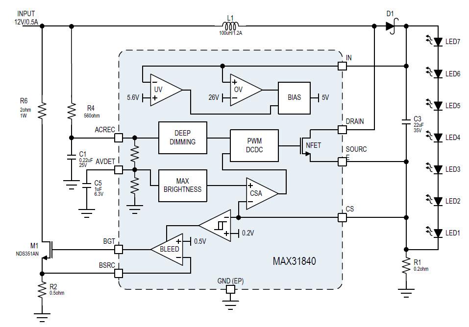
MAX31840のブロック図
公開: 2017-08-15
| 更新済み: 2023-04-14

