Analog Devices / Maxim Integrated MAX33054E 2Mbps CANトランシーバ
Maxim Integrated MAX33054E 2Mbpsコントロール・エリア・ネットワーク(CAN)トランシーバは、産業アプリケーション向けの統合保護機能が備わっている3.3Vトランシーバです。MAX33054E CANトランシーバは、スタンバイ(STBY)ピンが特徴で、3モードの動作があります。これらのモードには、低電流消費のスタンバイ・モードで、通常の高速モード、またはスロー・スルー・レート・モードがあります。MAX33054E CANトランシーバには、拡張±65V障害保護機能が備わっており、過電圧保護を必要とする機器を対象としています。また、これらのMAX33054Eトランシーバには、±25kVという高ESD人体モデル(HBM)および±25Vの入力コモン・モード範囲(CMR)が組み込まれています。MAX33054Eは、短絡保護、サーマル・シャットダウン、1.62V~3.6Vのロジック供給(VL)範囲が特徴です。一般的なアプリケーションには、プログラマブル・ロジック・コントローラ、産業オートメーション、ビル・オートメーション、計器、スマート・グリッド機器、ドローン、モータ制御があります。特徴
- プログラマブルロジックコントローラ
- 統合保護により堅牢性が向上:
- ±65Vのフォールト・トレラントCANHおよびCANL
- ±25kV ESD HBM
- ±25V拡張CMR
- トランスミッタのドミナントタイムアウトによりロックアップを防止
- 短絡保護
- サーマルシャットダウン
- ファミリは、柔軟性に富んだ設計オプションを実現:
- EMIを最小限に抑えるスルーレート
- 低電流モードおよびスロー・スルー・レートのためのSTBY入力
- 1.62V~3.6Vのロジック電源、最大2Mbps
- 動作温度範囲: -40°C~125°C
- 8ピン小型外形統合回路(SOIC)パッケージ
アプリケーション
- プログラマブルロジックコントローラ
- 産業オートメーション
- ビルオートメーション
- 計装
- スマート・グリッド機器
- ドローン
- モータ制御
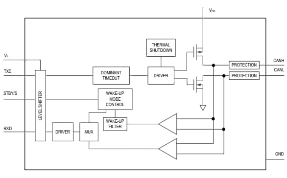
MAX33054Eトランシーバのブロック図
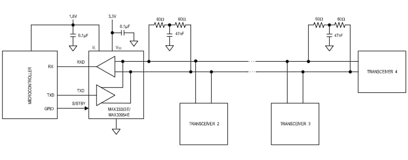
MAX33054Eトランシーバのアプリケーション回路図
MAX33054Eのピン図
公開: 2018-09-12
| 更新済み: 2023-04-24
