Analog Devices / Maxim Integrated MAX38903x低ノイズLDOリニア・レギュレータ
Maxim Integrated MAX38903x低ノイズLDOリニア・レギュレータは、10Hz~100kHzからわずか7μVRMSの出力ノイズで最高1Aの出力電流を供給します。このレギュレータは、広い入力電圧範囲全体で±1%の出力精度を維持し、全負荷で100mVの入力対出力ヘッドルームしか必要としません。MAX38903xは、プログラマブルソフトスタート・レート、過電流保護、過温度保護、出力対入力逆電流保護が特徴です。一般的なアプリケーションには、通信回路、オーディオシステム、高解像度データ・アクイジション・システムがあります。特徴
- 入力電圧範囲: 1.7V~5.5V
- プログラマブル出力電圧: 0.6V~5.3V
- 7µVRMS出力ノイズ: 10Hz~100kHz
- 動作供給電流: 1200µA
- 70dB PSRR @ 10kHz
- 出力電流: 1A(max)
- 過負荷、ライン、温度に対する±1% DC精度
- 動作温度範囲: -40°C~125°C
- 1A負荷で100mVの最高ドロップアウト
- <1µAシャットダウン供給電流
- 4μF(最小)の出力容量で安定
- プログラマブル・ソフトスタート・レート
- 保護:
- 過電流
- 過熱
- 出力対入力逆電流
- 電源正常出力
- 寸法3mm x 3mm
- 10ピンTDFNパッケージ
アプリケーション
- 通信回路
- オーディオシステム
- 高分解能データ・アクイジション・システム
標準操作回路
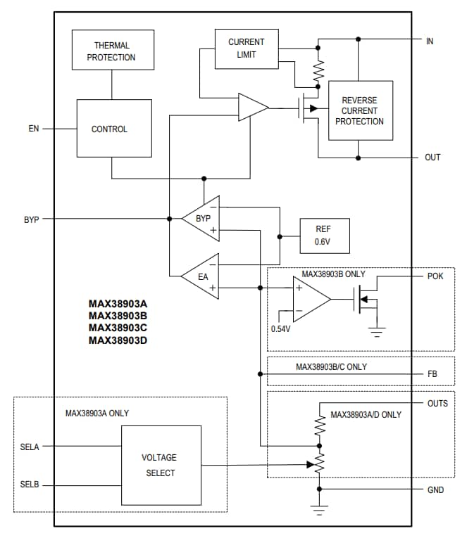
機能図
公開: 2018-12-18
| 更新済み: 2023-04-24
