Analog Devices / Maxim Integrated MAX40056評価キット

Maxim Integrated MAX40056評価キットは、組立が完了している電気デモ・キットで、MAX40056F/MAX40056T/MAX40056Uアンプを評価するための実証された設計を実現しています。MAX40056は、高精度、高電圧、双方向センス・アンプで、サーボ・モータ制御およびソレノイド・ドライブといったPWMアプリケーションを対象としています。MAX40056評価キットは、8ピンμMAXパッケージでのMAX40056FAUA+をサポートしており、ゲイン= 50V/Vです。

特徴

  • 高精度リアルタイム電流監視(障害検出あり)
  • 内部1.5Vリファレンスあり
  • 入力コモン・モード範囲: -0.3V~+65V
  • 温度範囲: -40℃~+125℃
  • 8-µMAX MAX40056FAUA+デバイスを評価
  • 実証済みPCBレイアウト
  • 完全実装および試験済み

必要な機器

  • MAX40056評価キット
  • 0~60V、3A DC電源(VCM入力用)
  • +3.6V、100mAMAX40056F/MAX40056T/MAX40056UデバイスDC電源
  • +3.6V DC電源または電圧測定器(OVC/ CIP入力用)
  • 3Aシンキングに対応できる電子負荷
  • デジタル電圧計3台

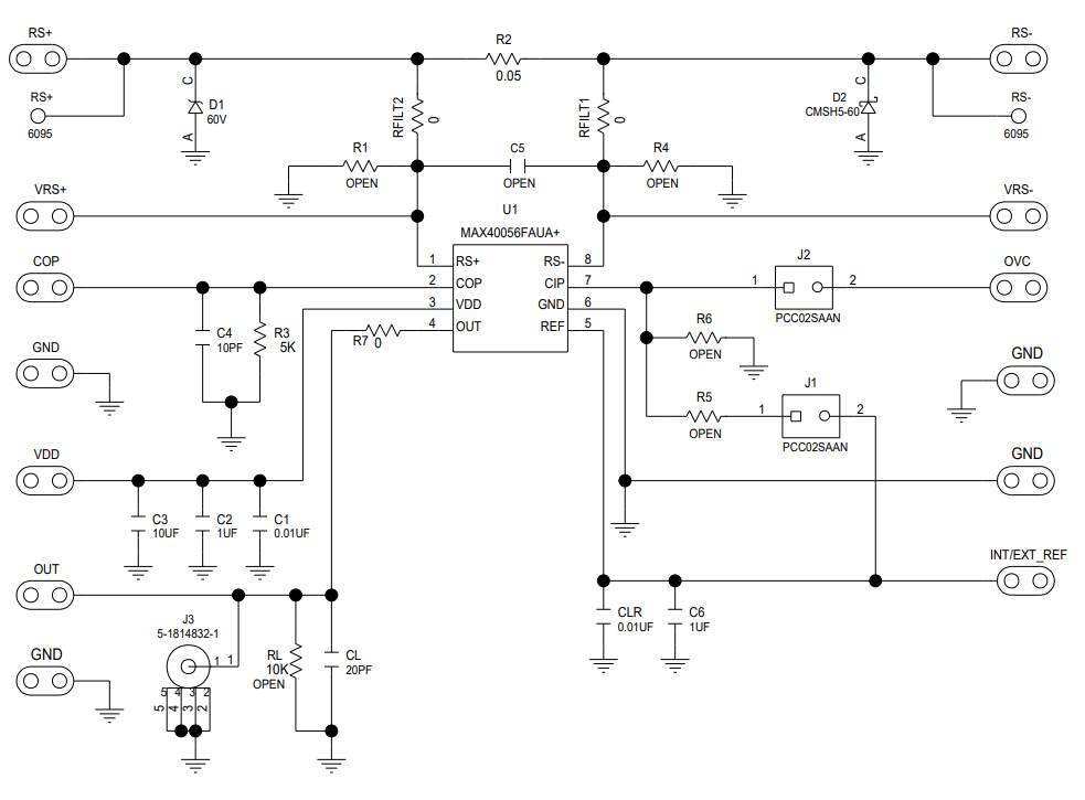
回路図

回路図 - Analog Devices / Maxim Integrated MAX40056評価キット
公開: 2019-01-11 | 更新済み: 2023-04-24