Analog Devices / Maxim Integrated Maxim MAX40200EVKITダイオード評価キット
Maxim MAX40200EVKITダイオード評価キットは、「理想ダイオード」のMAX40200を評価するための実証済の設計です。このEVキットは、小型、省スペース4ピンウェハレベルパッケージ(WLP)に封止されたMAX40200を実証します。MAX40200は5ピンSOT23(MAX40200AUK+)でも提供されますが、このEVキットとは互換性がありません。この評価キットには、2つのMAX40200ANS+デバイスが実装されています。MAX40200デバイスは、電圧降下が非常に小さく「理想ダイオード」に近い性能を示す電流スイッチです。特徴
- 45mV @ 500mA未満に降下
- 逆バイアス時に2µA未満の漏れ
- 供給電圧範囲: 1.5V~5.5V
- 低自己消費電流: 7µA(typ)、18µA(max)
- 自己熱保護
- 小型4ピンWLP、0.73mm x 0.73mm
- 温度範囲: -40°C~125°C
- MAX40200ANS+を評価
- 使いやすいコンポーネントに対応
- 実績のあるPCBレイアウト
- 完全に組立済、テスト済
キット内容
- +6V DC電源
- 1A(例:HP6060B)をシンクさせる電子負荷に対応
- 高精度電圧計
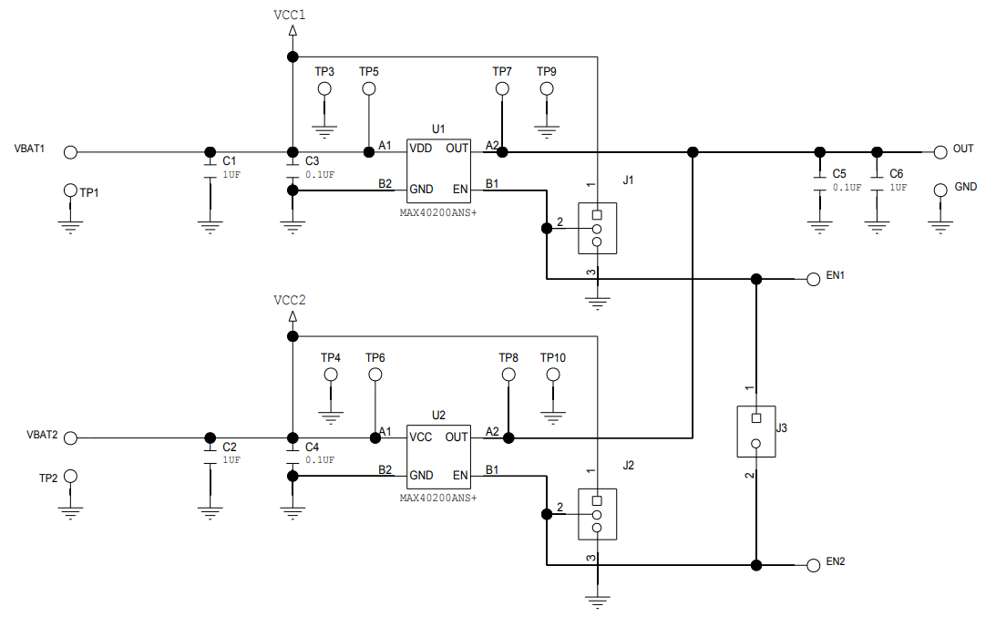
MAX40200評価キットのスキーム図
ビデオ
公開: 2017-06-13
| 更新済み: 2023-04-18
