Analog Devices / Maxim Integrated MAX40203EVKIT評価キット

Maxim Integrated MAX40203EVKIT評価キットは、超小型Nano-Power MAX40203定電流最適ダイオードを評価するように設計されています。この評価キットPCBには、2つのMAX40203AUK+デバイスがインストールされており、省スペース5ピンSOT23パッケージに収められているMAX40203を実証します。

特徴

  • MAX40203AUK+を評価
  • 500mAでわずか100mVのドロップ
  • VDDからの逆バイアス時に2µA未満の漏れ
  • 電源電圧範囲: 1.2V~5.5V
  • 300nA(typ)、500nA(最高)の低自己消費電流
  • 自己熱保護
  • 温度範囲: -40°C~125°C
  • 使いやすいコンポーネントに対応
  • 実績のあるPCBレイアウト
  • 完全に組立済、テスト済

必要な機器

  • MAX40203EVKIT evaluation kit
  • +6V DC power supply
  • Electronic load capable of sinking 1A ( e.g., HP6060B)
  • Precision voltmeter

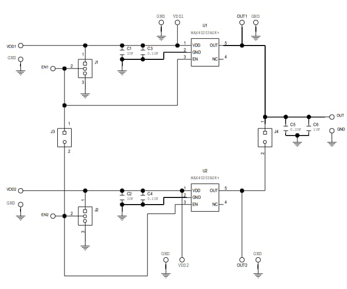
MAX40203 EVキットのスキーム図

回路図 - Analog Devices / Maxim Integrated MAX40203EVKIT評価キット
公開: 2018-12-11 | 更新済み: 2023-04-24