特徴
- 供給電圧範囲: 1.7V~5.5V
- 入力電圧範囲: -0.2V~VDD + 0.2V
- 外部ヒステリシスを追加するための設定
- デュアルチャンネル・コンパレータ(電圧リファレンス1.252Vを内蔵)
- 実績のあるPCBレイアウト
- 完全実装および試験済み
アプリケーション
- ADAS
- 車載用
- カーバッテリ監視システム
必要な機器
- MAX49017評価キット
- 1.7V~5.5V、100mA DC電源
- 高精度電圧較正器
- デジタルマルチメータ2台
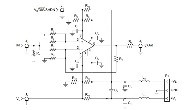
回路図
公開: 2019-10-03
| 更新済み: 2023-04-24

