Analog Devices / Maxim Integrated MAX5316 16ビット・デジタルアナログコンバータ
Maxim Integrated MAX5316 16ビット・デジタルアナログコンバータ(DAC)は、24ピンTQFNパッケージ(4mm x 5mm)の高精度、16ビット、シリアルSPI入力、バッファ付き電圧出力DACです。これらのデバイスは、-40°C~+105°Cの全温度範囲で、±1 LSB INL(最大)精度と±0.25 LSB DNL(typical)精度を備えています。このDACの電圧出力は、3µsの高速セトリング時間、および±0.6ppm FSR/°C(typical)の低オフセット/利得ドリフトでバッファされています。長いリード長で負荷を扱いながら、フォース/センス出力(OUT)は、高精度を維持します。個別のAVSS電源が提供されているため、出力アンプは0V(GND)まで出力することができグランド付近での完全なリニアリティ性能を維持できます。パワーアップ時、これらのデバイスは出力をゼロまたはミッドスケールにリセットします。2.7V~5.5Vの広い電源電圧と内蔵の低ドリフト低ノイズリファレンスバッファによって、使いやすくなっています。MAX5316 DACは、50MHz 3線式SPIインタフェースを備えています。特徴
- ATEおよび高精度計測器に最適
- 全温度範囲で±1LSB(最大)のINL精度を保証
- 高速セトリング時間:3µs(10kΩと100pFの並列負荷の場合)
- ゼロまたはミッドスケールDAC出力(ピン選択可能)への安全なパワーアップリセット
- パワーアップ/リセット時の出力デバイス状態はシステム設計で指定
- 負電源(AVSS)オプションによって0Vまでの完全なINL/DNL性能を可能
- 1.7V~5.5Vロジック対応のSPIインターフェイス
- 高集積化によって開発時間とPCB面積を削減
- バッファ付き電圧出力によって2kΩ負荷をレール・ツー・レールで直接駆動
- リファレンスバッファ内蔵
- 外付けアンプ不要
- 小型24ピンTQFNパッケージ(4mm × 5mm)
アプリケーション
- セルフキャリブレーション機能
- 自動試験装置
- 通信システム
- データ・アクイジション・システム
- ゲインとオフセット調整
- 医療機器
- プロセス制御およびサーボループ
- プログラマブル電圧および電流源
- 試験および測定
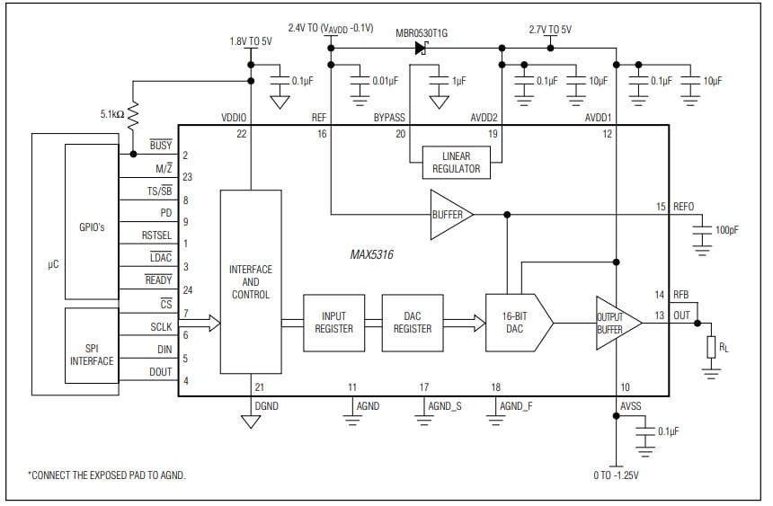
標準操作回路
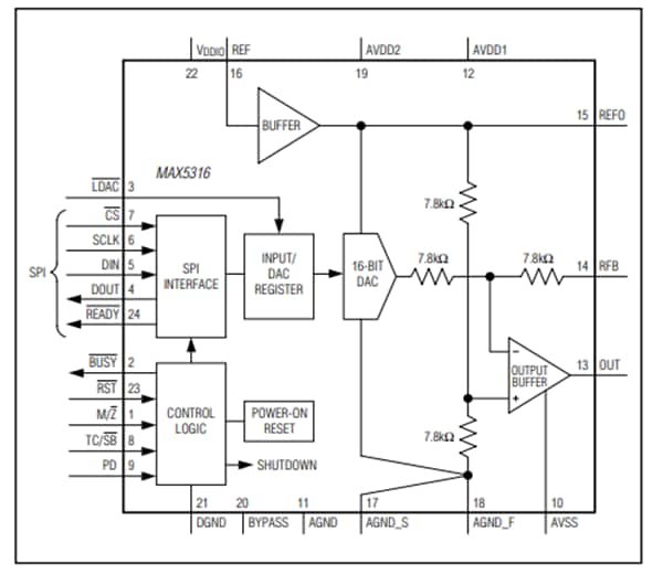
機能ブロック図
公開: 2019-10-25
| 更新済み: 2023-04-26
