Analog Devices / Maxim Integrated MAX6079評価キット

Maxim Integrated MAX6079評価キットは、MAX6079低ノイズ・高精度セラミック電圧リファレンスを評価するための実証された設計になっています。出力電圧は、2.5Vに設定されています。このキットには、 MAX6079ALA25+がインストールされており、8ピン・セラミック・リードレス・チップ・キャリア (LCC) パッケージに納められています。

特徴

  • 高精度電流源向けに構成可能
  • 実証済みPCBレイアウト
  • 完全実装および試験済み

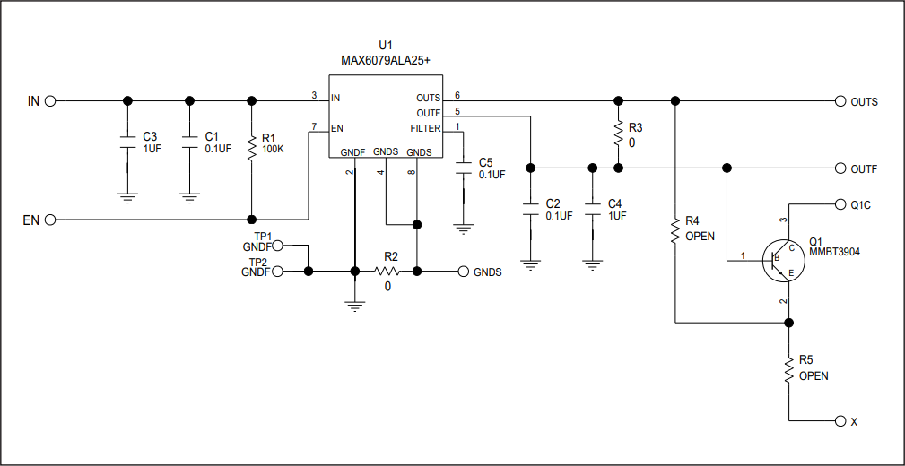
MAX6079 EVキットのスキーム図

Analog Devices / Maxim Integrated MAX6079評価キット
公開: 2019-03-04 | 更新済み: 2023-04-21