Analog Devices Inc. MAX77533高効率降圧レギュレータ
Analog Devices MAX77533高効率降圧レギュレータは、ポータブル2セルおよび3セルのバッテリ駆動およびUSB-C™アプリケーション向けに最適化された同期1.5A降圧 DC/DC コンバータです。MAX77533は3Vと14V間の入力電源で動作します。出力電圧は0.8Vと5.0V間で50mVステップで調整可能です。コモンレールのコンポーネント数を減らすために、工場でプログラムされたデフォルト電圧の1.2V、1.8V、3.3Vが提供されます。このデバイスは、軽負荷で優れた効率性を可能にする低IQ SKIPモードを備えています。専用のイネーブル、パワーOK(POK)ピンによって、シンプルなハードウェア制御が可能になります。I2Cシリアルインターフェイスは、動的電圧スケーリングとシステム電力最適化のための 完全な構成と制御にオプションで使用されます。
組み込みの不足電圧ロックアウト(UVLO)、出力アクティブ放電、サイクルごとの電流制限、熱シャットダウン、および 短絡保護により、 異常な動作条件下でも安全な動作が保証されます。
Analog Devices MAX77533バックレギュレータは、12バンプ、0.4mmピッチ ・ウェハーレベル・パッケージ(WLP)で販売されています。
特徴
- 5Aシングル・チャンネル降圧レギュレータ
- 入力電圧範囲3V~14V
- 出力電圧範囲:8V~VSUP の99%
- 8V~5Vの範囲で50mVステップでプログラム可能なI2C
- 55V~99%のVSUP(外部フィードバック抵抗器付き)
- 工場設定オプション:2V、1.8Vまたは3.3V
- 高効率、低IQ でバッテリ寿命を延長
- 7.4VSUP 、3.3VOUT (2520インダクタ) で94%のピーク効率性
- 9μA IQ (12VSUP 、1.8VOUT 内部フィードバック・バージョン)
- 選択可能な軽負荷SKIPおよび強制PWMモード
- 1MHzまたは550kHzの固定周波数スイッチング
- ハードウェアまたはソフトウェアの制御
- イネーブル入力およびパワOK出力ピン
- オプションの I2Cフル制御インターフェイス
- 保護
- サイクル毎のインダクタ・ピーク電流制限
- 短絡ヒカップ・モード、UVLO、サーマル・シャットダウン保護
- 1msデフォルト・ソフトスタート
- 物理的特徴
- 動作温度範囲:-40°C~+85°C
- 85mmx1.4mmx0.7mm WLP12、 0.4mmピッチ、3x4アレイ
- RoHS準拠
アプリケーション
- 2セルおよび3セルの高電力密度電源
- ポータブルLi+/リチウムイオン・バッテリ駆動のデバイス
- ドローン、HDカメラ、ノートPC
- スペースに制約のあるポータブル電子機器
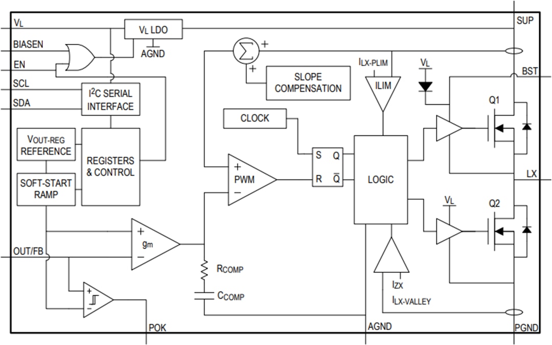
バック制御スキーム
アプリケーション回路(外付け帰還)
アプリケーション回路(内部帰還)
公開: 2020-09-08
| 更新済み: 2024-07-02
