Analog Devices Inc. MAX77597評価キット
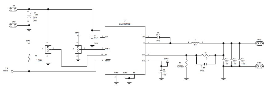
Analog Devices MAX77597評価キットは、MAX77597同期降圧コンバータIC(集積スイッチ搭載)の実証に使用します。評価キットは、3.5V~36Vの広い入力範囲全体で動作し、最大300mAの負荷に対応できます。Analog Devices MAX77597 EVキットには、3.3V固定出力電圧バージョンのICが標準で搭載されています。5V固定出力または可変出力電圧バージョンを評価するために簡単に変更することができます。EVキットには、デバイスを有効/無効にし、強制PWMモード(FPWM)またはスキップモード動作を選択するためのジャンパが含まれています。コンバータの出力の電圧品質を監視するために、RESETBテストポイントを利用することができます。特徴
- 固定出力および調整可能出力バージョン(3.3Vバージョンをプリインストール済)の両方を評価
- 入力電圧範囲: 3.5V~36V
- 300mAの最大負荷
- 14V入力で1.1µAの自己消費電流を実現
- RESET出力試験点
- シンプルな二層基板で、リファレンスデザインとして機能
- 実績のあるPCBレイアウト
- 組立と試験を完了
アプリケーション
- 2s、3s、または4sのリチウムイオンバッテリ駆動のポータブルデバイス
- USB Type-C™ デバイス
- ポイントオブロード(PoL)アプリケーション
回路図
公開: 2020-10-27
| 更新済み: 2024-07-17
