Analog Devices / Maxim Integrated MAX77654超低消費電力PMIC
Maxim Integrated MAX77654超低消費電力PMICは、高度に集積されているバッテリ充電・電源ソリューションで、サイズと効率性が必須の低消費電力アプリケーションを対象としています。MAX77654 PMICは、シングルインダクタからの3本の独立したプログラマブルパワーレールを実現しているSIMOバックブーストレギュレータで、全体的なソリューションサイズを削減できます。オーディオおよび他のノイズに敏感なアプリケーションには、リップルを除去できる2台の100mA LDOが実装されています。LDOは、負荷スイッチとして構成できるオプションを実現しており、外付けブロックが不要の場合は切断して電力消費を管理します。広範なLi+バッテリ容量は、高レベルに構成できるリニア充電器によってサポートされており、さらなる安全性を目的としたバッテリ温度監視(JEITA)が搭載されています。MAX77654には、3個のGPIO、および外付けADCでの監視を目的とした複数の内部電圧および電流信号を外部ノードに切り替えるアナログマルチプレクサが搭載されています。デバイス状態の構成と点検は、双方向I2Cシリアルインターフェイスから実施できます。このデバイスは、多数の工場出荷時オプションがある多くのアプリケーション向けにカスタマイズされています。
特徴
- 高度統合
- 3x出力、シングルインダクタマルチ出力(SIMO)バックブーストレギュレータ
- すべてのSIMOチャンネルを対象に0.8V~5.5Vの広い出力電圧範囲に対応
- 2x 100mA LDO/LSW
- Smart Power Selector™リチウムイオン/リチウムポリマ充電器
- 3x GPIOリソース
- 電力監視用のアナログマルチプレクサ出力
- 工場出荷時モード(<200nA IQ)
- 監視タイマー
- 3x出力、シングルインダクタマルチ出力(SIMO)バックブーストレギュレータ
- 低電力
- 0.3μAシャットダウン電流
- 6μA動作電流 (3つのSIMOチャンネル + 2つのLDO)
- 柔軟な設定が可能
- I2C対応インターフェイスおよびGPIO
- 出荷時OTPオプションが利用可能
- 小型バッテリサイズに最適化されたチャージャ
- 設定可能な急速充電電流: 7.5mA~300mA
- 設定可能なバッテリ安定化電圧: 3.6V~4.6V
- 設定可能な完了電流: 0.375mA~45mA
- JEITAバッテリ温度モニタは、安全な充電のための充電電流とバッテリ調整電圧の安定化を監視
- 小型
- 6.52mm2ウェハーレベル・パッケージ(WLP)
- 30バンプ、0.4mmピッチ、6x5アレイ
- 小型総ソリューションサイズ(29.7mm2)
アプリケーション
- Bluetoothヘッドフォン、ヒアラブル
- ワイヤレススピーカ
- フィットネス、ヘルス、およびアクティビティモニタ
- ウェアラブル
- 安全とセキュリティモニタ
- センサノード
- 携帯用民生機器
- モノのインターネット(IoT)
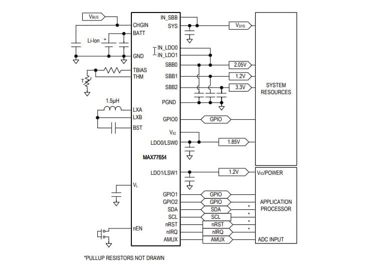
簡略ブロック図
公開: 2019-07-22
| 更新済み: 2023-04-12
