Analog Devices / Maxim Integrated MAX77757 USB Type-C®自律充電器
Analog Devices Inc. MAX77757 USB Type-C®自律充電器は、スタンドアロン3.15Aデバイスで、逆ブースト機能に対応している1セルリチウムイオン/LiFePO4電池用のJEITAが搭載されています。MAX77757充電器は、4.5V~13.7V入力電圧範囲で動作し、3Aの最大入力電流制限があります。このICには、適合型入力電流制限(AICL)機能が実装されています。このAICL機能は、入力電流を低減することで入力電圧の安定化を図り、弱いアダプタ’の電圧の崩壊や折りたたみバックを防止します。MAX77757 ICのUSB Type-C構成チャンネル(CC)検出ピンを使用すると、自動USB Type-C電源検出と入力電流制限構成が可能になります。MAX77757 ICは、最高5.1Vまでの逆方向ブースト機能、およびENBSTピンで有効にできる1.5Aに対応します。ADI MAX77757自律充電器には、Smart Power Selector™とバッテリの真の切断FETが装備されています。搭載されているこれらのデバイスは、バッテリの充電と放電の制御、あるいは故障が発生した場合のバッテリ絶縁を実施します。MAX77757 ICは複数の型式で販売されており、4.1V~4.5Vの間でさまざまな終端電圧が備わっているリチウムイオン電池をサポートしています。この充電器には、LiFePO4バッテリのための3.6V終端電圧オプションがあります。MAX77757 ICは、寸法3mm x 3mm、0.4mmピッチ、24リードFC2QFNパッケージでご用意があります。代表的なアプリケーションには、モバイル販売時点管理(mPOS)端子、ポータブル医療機器、ワイヤレスヘッドフォン、 GPSトラッカ、ウェアラブルデバイス用の充電クレードル、パワーバンクがあります。
特徴
- 最高16Vまでの保護
- 6A放電電流保護
- ファームウェアまたは通信は不要
- 集積USB検出:
- 集積CC検出(USB Type-C用)
- レガシーSDP、DCP、CDP、DCDタイムアウトの集積BC1.2検出
- 一般的な独自の充電器タイプを対象とした集積USB検出
- 自動入力電流制限構成
- 安全性:
- 充電安全タイマ
- NTCサーミスタ(MAX77757J)によるJEITA準拠
- NTCサーミスタ(MAX77757H)を用いたホット/コールドストップ充電
- サーマルシャットダウン
- すべての機能のピン制御:
- 抵抗器によって構成できる高速充電電流
- 逆ブーストを有効または無効にするENBSTピン
- 充電状態を示すSTATピン
- 入力パワーOK(POK)を示すINOKBピン
- 充電を無効にするTHMピン
- AICLによる入力電圧安定化
- 最大5.1V、1.5Aの逆ブースト機能
- 集積電力経路
- 統合バッテリの真のディスコネクトFET
- 24リードFC2QFNパッケージ
仕様
- 13.7V最大入力動作電圧
- 3.15A最大充電電流
- 終端電圧:
- 4.1V~4.5V(リチウムイオンおよびリチウムポリマー電池)
- 3.6V/3.7V(LiFePO4バッテリ)
- 寸法3mm x 3mm
- 動作温度範囲: -40°C~85°C
- ストレージ温度範囲: -65°C~+150°C
アプリケーション
- モバイル販売時点管理(mPOS)端子
- 携帯用医療機器
- ワイヤレスヘッドフォン
- GPSトラッカ
- ウェアラブルデバイス用の充電クレードル
- パワーバンク
- モバイルルータ
ブロック図
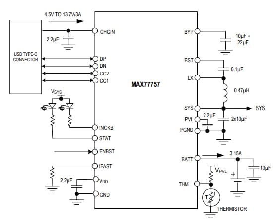
標準アプリケーション回路
公開: 2021-04-01
| 更新済み: 2023-04-13
