Analog Devices / Maxim Integrated MAX77827スイッチバックブーストコンバータ

Maxim Integrated MAX77827スイッチバックブーストコンバータは、高効率バックブーストレギュレータで、極めて小さい6μAの標準自己消費電流(IQ)が備わっています。MAX77827は、1.8V~5.5Vの入力電圧に対応しており、入力電圧範囲は2.3V~5.3Vです。このICは、2種類のスイッチング電流レベル(1.8A、3.1A)を実現しており、前提となる負荷電流要件に基づいて外部コンポーネントのサイズを最適化できます。MAX77827には、1.8Aスイッチング電流制限のオプションがあり、バックモードで最大1.0Aまで、ブーストモード(VIN = 3.0V、VOUT = 3.3V)で最大900mAまでの負荷電流に対応できます。96%のピーク効率によってMAX77827は、バッテリ駆動ポータブルプリケーションに最適な選択です。

MAX77827は、1台のレジスタを使用して2.3V~5.3Vの間でプログラミングできる、選択可能な出力電流が特徴です。2本の汎用入出力(GPIO)ピンを使用すると、パルス幅変調(PWM)イネーブル機能およびパワーOK(POK)インジケータに対応できます。独自の制御アルゴリズムによって、高い効率性、優れたライン/負荷過渡応答、バックモードとブーストモードの間のシームレスな移行が可能になります。これらのオプションには、ボードスペースを最小限に抑えると同時に、ICがさまざまなアプリケーションと利用事例をカバーできるようになる柔軟性があります。

Maxim Integrated MAX77827スイッチ・バックブースト・コンバータは、1.61mm x 2.01mm 12バンプ・ウェハーレベル・パッケージ(WLP)で販売されており、無鉛でRoHSに準拠しています。

特徴

  • 入力電圧範囲: 1.8V~5.5V
  • 2.3V~5.3V、シングルレジスタで調整できる出力電圧
  • 1.6A 最大出力電流(3.1A ILIMオプション、バックモード)
  • 900mA 最大出力電流(1.8A ILIMオプション、ブーストモード3.0VIN、3.3VOUT
  • 96%ピーク効率(3.3VIN、3.3VOUT
  • スキップモードによって軽負荷時の高効率を実現
  • 6μAの極めて小さい標準自己消費電流(@ TJ = +25°C)
  • 2.5MHzの公称スイッチング周波数
  • イネーブルピン
  • システム設計の利便性を目的としたGPIOピン
    • FPWM(強制PWM)モード選択ピン
    • POKインジケータピン
  • UVLO、ソフトスタート、アクティブ出力放電、過電流、サーマルシャットダウン保護
  • 動作接合部温度範囲: -40°C~+125°C
  • 最高接合部温度: +150°C
  • パッケージの種類: WLP-12
  • パッケージ寸法: 1.61mm x 2.01mm
  • 無鉛(Pb)、RoHSに準拠

アプリケーション

  • 1セルLi+電池駆動機器
  • スマートフォン、タブレット、ウェアラブル
  • モノのインターネット(IoT)デバイス
  • ナローバンドモノのインターネット (NB-IoT) デバイス

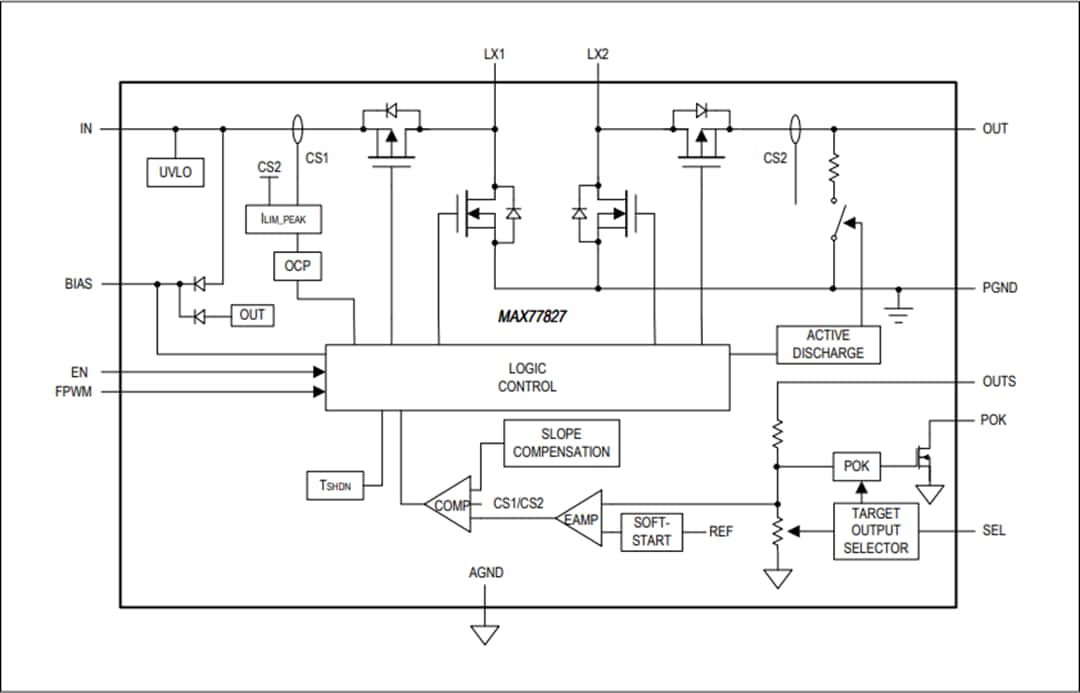
ブロック図

ブロック図 - Analog Devices / Maxim Integrated MAX77827スイッチバックブーストコンバータ

標準アプリケーション回路

アプリケーション回路図 - Analog Devices / Maxim Integrated MAX77827スイッチバックブーストコンバータ
公開: 2019-06-24 | 更新済み: 2023-04-17