Analog Devices / Maxim Integrated MAX9394 2:1マルチプレクサ&1:2デマルチプレクサ
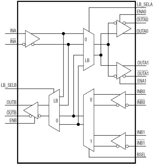
Maximの MAX9394 2:1マルチプレクサ& 1:2デマルチプレクサは、1.35GHz fMAXでの動作が保証されたループバックを実装した2:1マルチプレクサと1:2デマルチプレクサで構成されています。マルチプレクサ・セクション(チャンネルB)は、2つの低電圧差動シグナル伝達(LVDS)入力を受諾し、単一LVDS出力を生成します。デマルチプレクサ・セクション(チャンネルA)は、単一LVDS入力を受諾し、2つの並列LVDS出力を生成します。このデバイスは、チャンネルAの入力からチャンネルBの出力に接続、およびチャンネルBの選択された入力からチャンネルAの出力に接続するループバック・モードが特徴です。また、LVDS入力/出力は、TIA/EIA-644 LVDS標準との互換性があります。LVDS出力は、100Ω負荷を駆動します。このデバイスは32ピンTQFPパッケージで販売されており、(-40°C~+85°Cの)拡張温度範囲で動作します。特徴
- Guaranteed 1.5GHz operation with 250mV differential output swing
- Simultaneous loopback control
- 2ps(RMS) (max) Random jitter
- AC Specifications guaranteed for 150mV differential input
- Signal inputs accept any differential signaling standard
- LVDS Outputs for clock or high-speed data
- High-level input fail-safe detection
- 3.0V to 3.6V Supply voltage range
- LVCMOS/LVTTL Logic inputs
アプリケーション
- High-speed telecom/datacom equipment
- Central office backplane clock distribution
- DSLAM
- Protection switching
- Fault-tolerant systems
Functional Diagram
公開: 2014-11-14
| 更新済み: 2023-04-18
