Analog Devices / Maxim Integrated MAX96724/F/R評価キット
Analog Devices MAX96724/F/R評価キットを使用すると、標準のFAKRA同軸ケーブルまたはMATE-AXケーブルを使用してMAX96724、MAX96724F、MAX96724Rデバイスを簡単に評価できます。デシリアライザは、高帯域幅ギガビットマルチメディアシリアルリンク (GMSL-1 またはGMSL-2)、スペクトラム拡散、フルデュプレックス制御チャネルを備えています。Analog Devices MAX96724/F/R評価キットには、簡単に使用できてWindows 10®以降と互換のグラフィカル・ユーザー・インターフェイス(GUI)が搭載されています。評価キットは、MAX96724、MAX96724F、またはMAX96724R ICがボードに実装されています。特徴
- MAX96724デシリアライザは、シリアライザからGMSLデータを受け入れ、MIPI CSI-2に変換します。
- GMSL-1シリアルデータを受け入れるための下位互換性
- クワッド入力はGMSL-1およびGMSL-2との混合が可能
- 出力はMIPI D-PHY v1.2およびCSI-2 v1.3仕様に準拠
- Windows 10またはそれ以降の互換性のあるソフトウェアのサポート
- USB制御インターフェイス(ケーブル同梱)
- 包括的なデバイスの機能評価を想定した強力で使いやすいGUI
- USB、12V壁コンセント、または外部電源から電源を取れるボード
- 実績のあるPCBレイアウト
- 組立と試験を完了
アプリケーション
- 高解像度(ハイレゾ)カメラシステム
- 先進運転支援システム(ADAS)
必要な機器
- MAX96724 DPHY EVキット
- MAX96717またはMAX96705シリアライザEVキット、またはカメラモジュール
- FAKRA同軸ケーブルアセンブリ
- Windows 10®またはそれ以降のPCとGMSL-2ソフトウェア
- 電源(500mA USBポート、5V/1A DC電源、または12VバレルジャックDC電源)
- Micro-USBケーブル
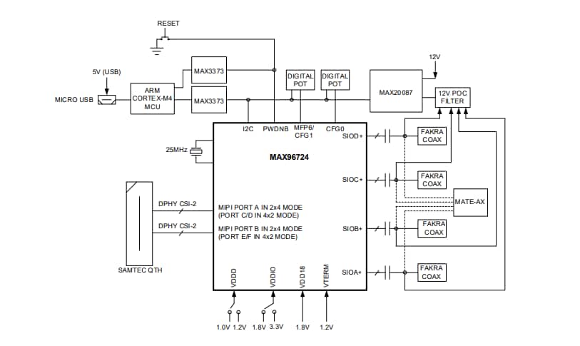
ブロック図
ボードの前面にある主要コンポーネント
ボードの背面にある主要コンポーネント
デフォルトのジャンパ位置
代表的なアプリケーション
公開: 2023-04-06
| 更新済み: 2023-04-12
