Analog Devices / Maxim Integrated MAX98365評価システム
Analog Devices MAX98365評価システムは、完全テストと組立が完了しているシステムで、MAX98365x Class-Dオーディオアンプを評価します。 このシステムは、5つの選択可能なゲイン(9.5dB、12.5dB、15.5dB、18.5dB、21.5dB)で3V~14Vの単電源動作を供給し、フィルタレス動作を行います。このシステムのハードウェアのセットアップは、簡単かつコンパクトであり、ツールや特殊ソフトウェアは不要です。Analog Devices評価システムは、MAX98365開発(DEV)ボード、オーディオインターフェイスボードIII、micro USBケーブルで構成されています。特徴
- 単電源動作:3V~14V
- I2S、左揃え、またはTDM入力
- オーディオチャンネル選択(左、右、モノ混合)
- 5つの選択可能なゲイン(9.5dB、12.5dB、15.5dB、18.5dB、21.5dB)
- フィルタレス動作
- 低EMI
- ハードウェアのセットアップが簡単
MAX98365開発ボード
MAX98365開発ボードは、AUDINT3およびPVDDへの外部供給と併用されます。この開発ボードにはPVDDおよびVDD用の2つの外部電源が必要です。
オーディオ・インターフェイス・ボードIII
オーディオインターフェイスボードIII(AUDINT3)は、MAX98365開発ボードの評価を簡素化します。AUDINT3は、追加のオーディオ機器を必要とせずにボードの機能を可能にする一連の機能を開発ボードに付与します。AUDINT3の主要コンポーネントは、LOD供給電圧およびUSB-to-PCMインターフェイスです。また、AUDINT3ボードは、さまざまなタイプ、周波数、振幅のテスト信号トーンを生成することもできます。
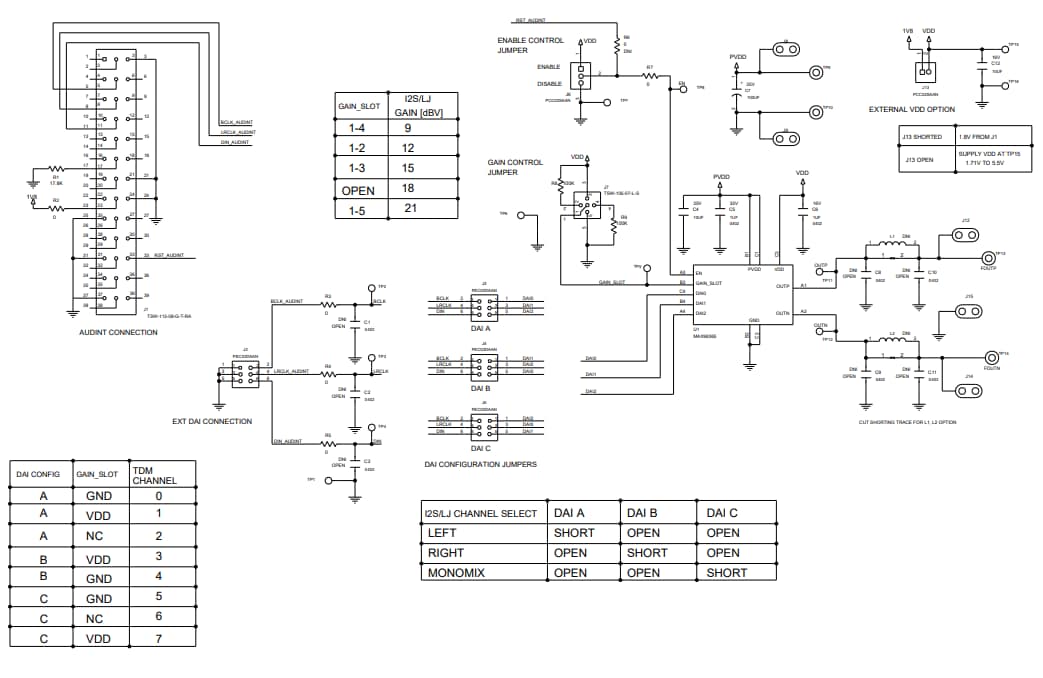
MAX98365開発ボードの概略図
公開: 2022-04-18
| 更新済み: 2023-04-14
