MAXM17537は、4.5V ~ 60Vの広い入力電圧範囲で動作し、最大3Aの連続出力電流を供給し、8V ~ 24Vの出力電圧範囲全体で優れたラインおよび負荷安定化が備わっています。MAXM17537は、真のプラグアンドプレイ電源ソリューションで、設計上の複雑性と製造コストを大幅に低減する高レベルの統合が活用されています。
このデバイスは、パルス幅変調(PWM)、パルス周波数変調(PFM)、または断続コンダクションモード(DCM)制御方式での動作が可能です。MAXM17537は、低背、高熱伝導率、コンパクト、29ピン、9mm x 15mm x 4.32mm SiPパッケージでご用意があります。SiPパッケージは、電力損失を低減し、効率性を向上させます。また、自動化された回路基板組み立てに適しています。
特徴
- 設計の複雑性および製造リスクを低減し、市場投入までの時間を短縮
- 統合同期整流ステップダウンDC/DCコンバータ
- 内蔵インダクター
- 統合FET
- 補償部品を内蔵
- スペースに制約のあるアプリケーションでのボードスペースを節約
- 完全な高集積降圧型電源を1つのパッケージに実装
- 小型9mm x 15mm x 4.32mm SiPパッケージ
- 外付けBOM部品数を最小限にしてPCB設計を簡素化
- 電力設計を最適化できる柔軟性を提供
- 4.5V〜60Vの広い入力電圧範囲
- 8V ~ 24Vの調節可能な出力電圧範囲
- 外部周波数同期によって調整できる周波数(100kHz ~ 2.2MHz)
- PWM、PFM、またはDCM電流モード制御
- プログラム可能なソフトスタート
- 補助ブートストラップLDOによって効率性の向上を実現
- プログラム可能なEN/UVLOオプション
- 過酷な産業環境で信頼性の高い動作
- 熱保護内蔵
- ヒカップモード過負荷保護
- リセット出力電圧モニタリング
- 動作温度範囲:-40°C~+125°C
アプリケーション
- テスト機器および測定機器
- 分散電源安定化
- FPGAおよびDSPポイントオブロード型レギュレータ
- 基地局用ポイントオブロード型レギュレータ
- HVACおよびビル制御システム
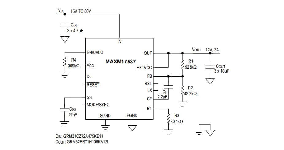
標準アプリケーション回路
公開: 2020-02-18
| 更新済み: 2024-04-22

