Analog Devices / Maxim Integrated MAXM17552EVKIT評価キット

Maxim MAXM17552EVKIT評価キットは、MAXM17552超小型、高効率、電流モード、同期降圧DC-DCスイッチング・パワー・モジュールを評価するように設計されています。MAXM17552EVKITは、最大100mAの負荷電流を実現しており、14V~60Vという広範な入力電圧全体で5Vの出力電圧が備わっています。さらに、この評価キットは、プログラミング済のスイッチング周波数450kHzも特徴です。

このデバイスは、使い勝手の良さ、最小限の外付け部品を使用した完全構成可能性を実現しています。その他の機能には、サイクル毎のピーク電流制限保護、低電圧ロックアウト(EN/UVLO)、サーマル・シャットダウンがあります。MAXM17552EVKITは、完全工業/車載-40°C~+125°Cの温度範囲で動作します。

特徴

  • 広い14V~60Vの入力
  • フィードバック電圧精度: ±1.75%
  • 出力: 5V、100mA
  • 内部補償
  • 全セラミックコンデンサ、超コンパクトソリューション
  • 固定周波数PWM
  • 最低1.2μA(typ)までのシャットダウン電流
  • プログラマブル・ソフトスタートとプリバイアス起動
  • オープンドレイン・パワーグッド出力(アクティブ・ローRESETピン)
  • 設定可能なEN/UVLOスレッショルド
  • ヒカップ過電流保護(OCP)
  • 過熱保護(OTP)
  • 産業用/自動車用温度範囲:-40℃~+125℃

アプリケーション

  • 電流ループ駆動センサ: 4mA–20mA
  • 高電圧LDO代替
  • 冷暖房空調機器およびビル制御
  • 産業用センサ
  • モータエンコーダ

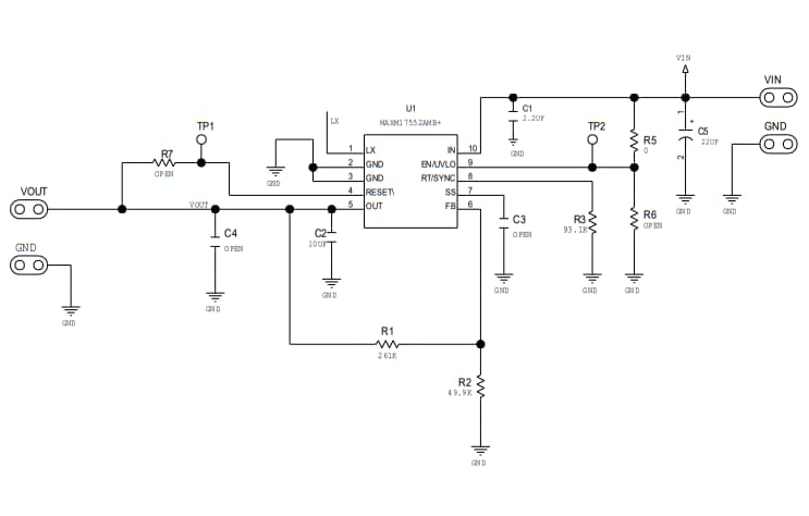
回路図

回路図 - Analog Devices / Maxim Integrated MAXM17552EVKIT評価キット
公開: 2018-10-26 | 更新済み: 2023-04-24