特徴
- 入力範囲: 4.5V~24V
- 1.8V~5V出力、最大300mA出力電流を供給
- スイッチング周波数: 550kHz
- ENABLE/UVLO入力、レジスタプログラマブルUVLO
- PFM機能によって軽負荷時に優れた効率を実現
- 固定で3.75msの内部ソフトスタート時間
- RESET出力、VCCへのプルアップ・レジスタ搭載
- 過電流および過熱保護(OCP、OTP)
- 低背の表面実装コンポーネント
アプリケーション
- EN/UVLO PCBパッド
- 希望する入力電圧での出力を実現するジャンパJ1
- ジャンパJ2を使用すると、軽負荷性能要件に基づいた動作のPWMまたはPFMモードを選択可能
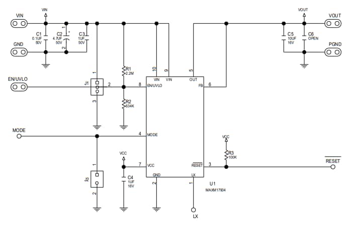
回路図
View Results ( 5 ) Page
| 部品番号 | データシート | 説明 |
|---|---|---|
| MAXM17904EVKIT# | ![]() |
電源管理IC開発ツール EVkit for MAXM17904, 4.5V to 24V Input, |
| MAXM17901EVKIT# | ![]() |
電源管理IC開発ツール Evaluation kit for MAXM17901, 4.5V to 24 |
| MAXM17903EVKIT# | ![]() |
電源管理IC開発ツール EVkit for 300mA; 21V synchronous buck mi |
| MAXM17905EVKIT# | ![]() |
電源管理IC開発ツール EVkit for MAXM17905, 4.5V to 24V Input, |
| MAXM17906EVKIT# | ![]() |
電源管理IC開発ツール Evkit for MAXM17906, 4.5V to 24V Input, |
公開: 2019-07-15
| 更新済み: 2023-04-12


