Analog Devices / Maxim Integrated MAXM38643A EMGA評価キット

Analog Devices MAXM38643A EMGA評価キットは、1.8V~5.5Vの入力範囲でMAXM38643A ICを評価します。この評価キットは、抵抗を使用して構成できる出力電圧0.7V~3.3Vを実現しており、最大600mAの電流を供給します。Analog Devices MAXM38643Aキットには、MAXM38643AEMB+がインストールされています。

特徴

  • MAXM38643A IC(2.1mm x 2.6mm)評価
  • 10ピンEMGAパッケージに格納されたMAXM38643A ICの評価に使用
  • 入力範囲:1.8V~5.5V
  • 0.7V~3.3Vの間で抵抗器を使用して設定できる出力電圧
  • 最大出力電流:600mA
  • 実績のある2層1oz銅PCBレイアウト
  • コンパクトなソリューションサイズを実証
  • 組立完了、テスト済

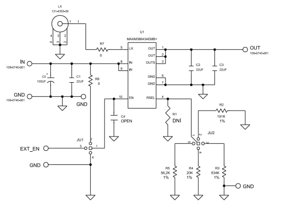
回路図

機械図面 - Analog Devices / Maxim Integrated MAXM38643A EMGA評価キット
公開: 2021-08-31 | 更新済み: 2023-04-18